本文转自“生物探索”
造血干细胞(HSC)是骨髓中重要的未成熟血细胞,经触发后可分化为任何血细胞类型。造血干细胞移植可用于治疗骨髓受损而且不能再次产生健康血细胞的疾病,但造血干细胞的广泛和安全使用受到实验室(即体外)细胞生长和扩增障碍的限制。
如今,在一项新的研究中,来自日本筑波大学、东京大学和庆应义塾大学等研究机构的研究人员建立了一种支持造血干细胞在体外长期扩增的新型培养系统。相关研究结果发表在2023年3月2日的Nature期刊上,论文标题为“Chemically defined cytokine-free expansion of human haematopoietic stem cells”。

人类造血干细胞经常很容易从脐带血中获得,但这产生的造血干细胞数量不足,无法进行适当的移植。虽然体外造血干细胞扩增显然是必要的,但这个目标一直难以实现。在以前的研究中,称为细胞因子的细胞信号分子和一种称为白蛋白(albumin)的蛋白经常被用来刺激造血干细胞的扩增,但只能导致短期的扩增。
论文共同通讯作者Satoshi Yamazaki教授解释说,“其他团队使用新的方法进行造血干细胞体外扩增,包括在细胞培养基中加入小分子、某些水凝胶、各种生长因子或小分子抑制剂,显示了有希望的结果。”
虽然细胞因子曾被认为是体外造血干细胞生长所不可或缺的,但是在这项新的研究中,这些作者猜测还有其他合适的替代方法。从小鼠造血干细胞开始,他们之前发现白蛋白可以被一种合成聚合物取代。这不仅克服了与白蛋白有关的在不同实验中使用的批次之间的差异性问题,而且还防止了通常出现的杂质的消极影响。

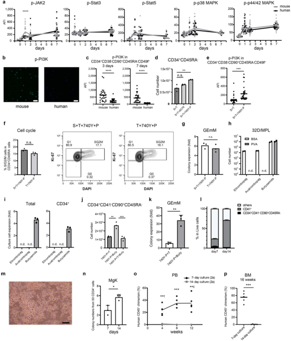
开发出化学成分确定的无细胞因子培养基用于体外扩增人类造血干细胞。图片来自Nature, 2023, doi:10.1038/s41586-023-05739-9。
当这些作者将这种方法应用于人类造血干细胞时,他们注意到它们的增殖能力不如小鼠造血干细胞强。经过分子分析,他们观察到称为PI3K和AKT的重要信号分子的活性下降。为了解决这个问题,他们发现加入激活PI3K和AKT的化学物可以明显改善人类造血干细胞的生长。
Yamazaki教授说,“我们还发现添加一种称为butyzamide的受体激动剂可以刺激造血干细胞增殖,为过去通常使用的细胞因子提供了一个很好的替代。”
添加一种名为UM171的化合物,以及一种特定的聚合物,通过支持长期造血干细胞的扩增来改善结果。利用一种称为RNA测序的技术,这些作者确认了这种体外扩增系统对单个细胞的基因表达的成功影响。此外,通过将体外扩增的造血干细胞移植到小鼠体内,他们发现这种新培养系统扩增的造血干细胞在小鼠体内成功定植和生长。
鉴于人类造血干细胞体外扩增的重要性,这种新建立的系统使用最佳的化学成分确定的细胞培养基,从而为使用典型的含细胞因子培养基的系统提供了合适的替代方案。这项新的研究可能有助于推进临床开发中的多种造血干细胞相关疗法,并有可能拯救生命。