本文转自“生物探索”
虾壳和蘑菇都是富含几丁质的食材,近期引发了科学界的广泛兴趣。几丁质是一种在昆虫外骨骼、蘑菇以及甲壳类动物外壳中丰富存在的天然纤维素。最近,来自美国华盛顿大学圣路易斯医学院的研究人员的研究表明,虾壳和蘑菇中含有的几丁质可以在哺乳动物体内引发一系列有益的生理反应。

相关研究结果发表在2023年9月8日的Science期刊上,论文标题为“A type 2 immune circuit in the stomach controls mammalianadaptation to dietary chitin”。论文通讯作者为华盛顿大学圣路易斯医学院病理学与免疫学助理教授Steven Van Dyken博士。
研究结果显示,几丁质的摄入可以降低体内脂肪含量,减缓体重增长,并提高对肥胖的抵抗力。这是因为几丁质的消化过程需要消耗额外的能量,有助于加速代谢。此外,几丁质的摄入还能够调节免疫系统,增强抵御肥胖等代谢性疾病的能力。
研究人员发现,小鼠消化甲壳素(一种在昆虫外骨骼、蘑菇和甲壳类动物外壳中丰富的膳食纤维)时,会引发免疫系统的活跃反应,这一反应与减少体重增长、降低体脂肪含量以及抵抗肥胖有关。
Van Dyken博士表示:“肥胖已成为一种流行病。我们摄入的食物会深刻影响生理机能和食物代谢方式。我们正在根据对免疫系统如何受饮食影响的了解,研究抵制肥胖的方法。”
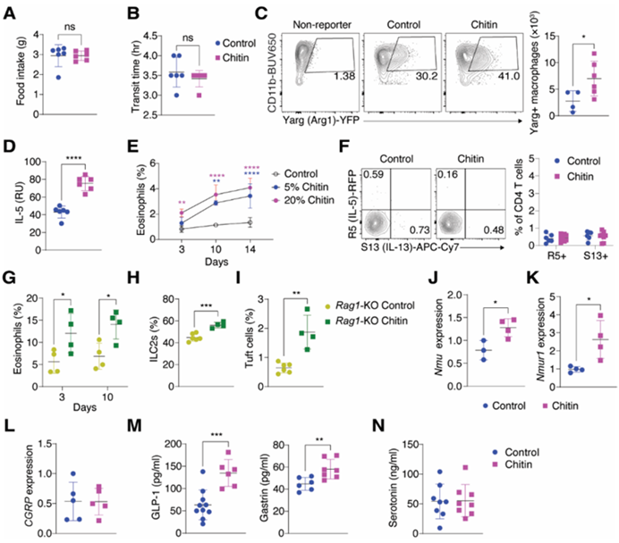
免疫系统通常用于保护人体免受细菌、病毒、过敏原和癌症等威胁。这项新研究发现,免疫系统的一个特殊分支,即先天免疫系统,也参与了甲壳素的消化。当摄入甲壳素后,胃部会膨胀,激活一种先天免疫反应,促使胃细胞加速产生能分解甲壳素的酶,即甲壳素酶。需要注意的是,甲壳素不溶于水,因此需要酶和酸性条件来消化。
研究的第一作者、华盛顿大学圣路易斯医学院的博士后副研究员Do-Hyun Kim博士进行了无菌小鼠的实验,结果表明,即使在没有肠道细菌的情况下,几丁质仍能激活免疫反应。
Van Dyken博士解释说:“我们认为,甲壳素的消化主要依赖于宿主自身产生的甲壳素酶。胃细胞通过一种我们称之为适应的过程来改变它们的酶产量。但令人惊讶的是,这一过程在没有微生物介入的情况下也会发生,因为肠道中的细菌也会提供降解甲壳素的酶。”

图片来自Science, 2023, doi:10.1126/science.add5649
这种适应是由小鼠胃部先天免疫系统的激活和酸性哺乳动物甲壳素酶的协同作用引起的。摄入甲壳素会导致小鼠胃部膨胀,激活胃部的簇细胞和2型先天淋巴细胞,它们产生细胞因子,促使产酶主细胞扩增,从而推动甲壳素的消化。尽管甲壳素会影响肠道微生物的组成,但无菌小鼠仍能保持组织适应和胃肠道反应。缺乏甲壳素酶的情况下,持续摄入甲壳素会导致基础2型免疫增强、脂肪含量降低以及对肥胖的抵抗力增强。这些数据揭示了一种内源性代谢回路,通过增强消化功能来从不溶性膳食成分中提取营养物。
Van Dyken博士表示,他和他的团队计划在人类身上进一步研究这一发现,以确定是否可以通过添加甲壳素到人类饮食中来帮助控制肥胖。他说:“我们有几种抑制胃部中甲壳素酶的方法。将这些方法与含甲壳素的食物结合可能会对代谢产生实际益处。”
总之,这项研究的发现为未来的营养学和健康领域提供了新的方向,可能有助于开发针对肥胖和代谢性疾病的新型饮食策略。虾壳蘑菇和其他含有几丁质的食材可能成为有助于维持健康体重和免疫系统功能的天然选择。因此,几丁质不仅是一种美味的食材,还可能成为促进健康的有力工具。