本文转自“梅斯医学”公众号
你相信光吗?
诶,小编真没和你开玩笑。近日,Nature子刊上刊登了一项有意思的研究——用近红外光“洗洗脑”,能够改善认知功能,让你的大脑“返老还童”!
具体来说,研究者利用近红外线照射老年小鼠的脑袋,有效地恢复了脑膜淋巴内皮细胞(mLECs)的功能,增强了脑膜淋巴管(mLVs)的清除能力。这种“看似荒谬”的光照疗法,不仅显著改善了老年小鼠和阿尔茨海默症(AD)小鼠的认知能力,还通过减少β淀粉样蛋白沉积、神经炎症和神经元损伤从而缓解了AD相关的病理变化。爱是一道红光,如此美妙,照亮大脑“返老还童”的未来~红光还真是个好“照”头呢


https://doi.org/10.1038/s41467-024-45656-7
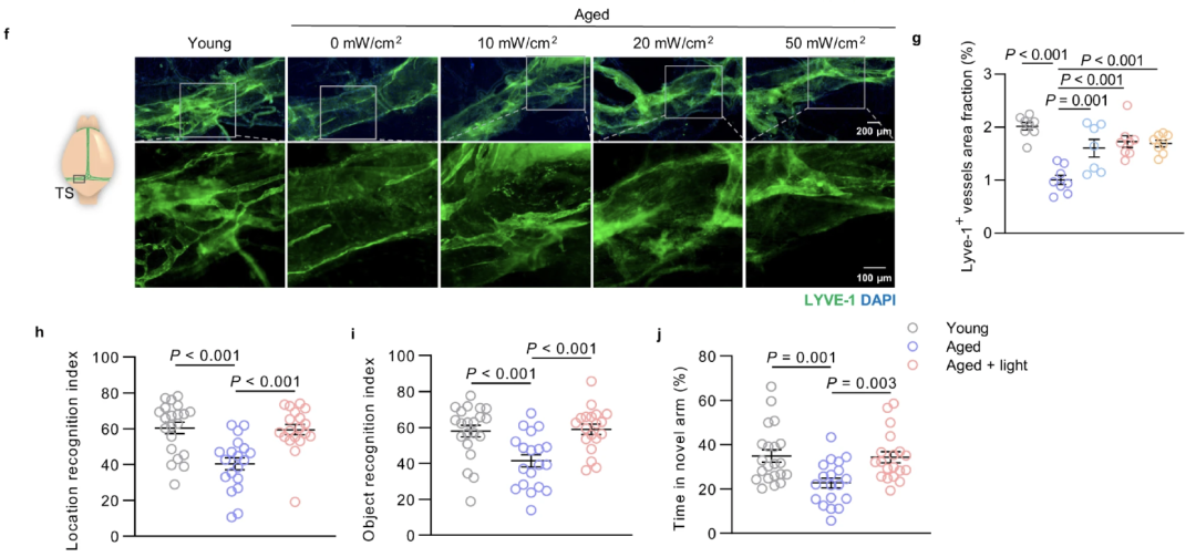
长时间以来,由于并未发现淋巴引流系统,科学界一直认为大脑具有“免疫豁免”功能。直到2015年,「脑膜淋巴管」的发现颠覆了一切——mLVs位于硬脑膜,构成了一个广泛的淋巴引流网络,具有清除脑内的大分子废物和炎症介质、引导免疫细胞的运输、协调中枢神经系统(CNS)中免疫反应的作用。已有研究证实,脑膜淋巴管与衰老、AD、帕金森病(PD)、创伤性脑损伤(TBI)、蛛网膜下出血(SAH)、CNS病毒感染和其他神经系统疾病的进展有关。基于此,科学家认为,调节mLVs引流系统或成为治疗神经系统疾病的有效策略。举例来说,mLVs与神经退行性疾病AD之间有着紧密关联。mLVs参与β淀粉样蛋白(Aβ)的清除过程,而mLVs转运能力的改变会大大影响AD的发生和发展。当研究者采用病毒介导的血管内皮生长因子(VEGF-C)疗法增强了mLVs的功能后,淋巴引流清除CNS中毒性分子的能力同样得到了提高,从而改善了个体的学习和记忆力。那么,该如何“非侵略性”地调控mLVs呢?研究者想到了个“洗脑”的好办法——没错,就是光照!当然,这个光并不是普通的红光,而是一种波长为808nm的近红外光。研究者对老龄C57BL/6J小鼠(15-17个月)进行了非侵入性经颅光照治疗。被麻醉后,小鼠们被剃成了“地中海”,并接受了10分钟的近红外光照(实验组)或室内照明(对照组),每周3次,为期4周。治疗之后,评估了mLVs的引流功能和形态改变,以及小鼠的行动力和认知功能。

光照实验过程以及影响情况
首先,研究者通过检测CSF示踪剂OVA-A647在颈深淋巴结(dCLNs)中的分布,评估脑膜淋巴系统的引流能力变化情况。结果显示,与对照组相比,光疗后引流到dCLNs的OVA-A647的分布面积明显更高。进一步的淋巴管结构分析显示,光照处理竟使得老龄小鼠脑膜淋巴管损失的面积分数恢复了正常。这意味着,光照能改善老龄小鼠mLVs的引流和分布,其中20mW/cm2的光照最为稳定和有效。光照对大脑的改变是否能体现在活动力和认知功能上呢?这也是研究者更为关注的。有趣的是,在新物体定位(NOL)和新物体识别(NOR)测试中,光照治疗后的老年小鼠更会被新位置的物体或者新物体所吸引,而非自己熟悉的物体,这种表现非常接近于年轻小鼠。相反,对照组的老年小鼠在NOL和NOR测试中更喜欢熟悉的物体。与此同时,在NOL和NOR测试中,被红光“洗脑”后的老年小鼠有着明显更高的辨别指数(DI)。而在Y迷宫测试里,对照组老年小鼠探索新异臂(Novel arm)的次数明显少于年轻鼠,呈现出明显的记忆缺陷。但红光照头之后,老年鼠在新异臂中的探索时间明显增加,且与年轻小鼠相近。总结来说,靶向mLVs的光疗能有效恢复mLVs的分布和引流功能,从而改善老年小鼠的识别和空间记忆能力,甚至能使其认知能力“重返18岁”。

光调节mLVs引流能减弱老年小鼠的认知能力下降
当然,光疗的神奇之处不仅仅在于其能让老龄鼠的大脑“回春”,还在于能缓解AD小鼠的认知衰退和病理损伤。开阔地(OF)实验显示,各组之间的总行进距离、平均速度、中心时间没有差异,可见光疗后AD小鼠并未出现运动障碍的情况。同时,正如预期的那样,红光照射后AD小鼠在NOR测试中表现得较好,即认知能力得到了明显的恢复。进一步的Morris水迷宫(MWM)测试也得到了类似的结论——在习得实验中,近红外光疗减少了AD小鼠找到隐藏平台的逃逸潜伏期时间;而在空间探索实验中,该疗法增加了小鼠对平台位置和目标对象的访问次数。

光疗对AD小鼠的认知能力和病理学影响
事实上,红光“洗脑”之所以能有效改善AD小鼠的空间学习和记忆能力,是因为它减轻了脑Aβ沉积和神经炎症的病理症状,使得CNS更趋向于“神经保护”的环境,从而缓解AD的发生。具体来说,光疗使得AD小鼠海马和前额叶皮层中原本呈无序分布的树突结构更有规则地重新排列。同时,还减少了脑中Aβ聚积和小胶质细胞的激活,改善了神经元损伤和突触的丢失。此外,对AD小鼠的脑海马RNA-seq分析显示,红光“洗脑”甚至改变了基因表达水平,包括:离子转运、细胞迁移、神经发生和发育相关的基因组。不仅如此,参与神经元存活和分化和AD进展的基因,比如PI3K-AKT信号通路、凋亡素信号通路、TGF-beta信号通路等等均发生了转录改变。换言之,深入的机制分析结果则更为直观——光处理有助于调节神经元存活、神经炎症和其他相关的病理,从而改善AD。


光疗对基因表达的影响
综上所述,非侵入性经颅光治疗能够有针对性地增强mLVs引流能力,从而显著改善老年小鼠和AD小鼠的认知能力。从深层机理来看,近红外光维稳了线粒体的代谢平衡,使得脑膜淋巴内皮细胞的功能得到改善,并挽救了细胞间的疏松连接。在此基础上,脑中的淋巴引流显著增加,从而更多地清除了Aβ沉积和神经炎症,进一步改善AD小鼠的病理和认知。

mLVs靶向光疗改善AD病理的机制示意图
本研究的重大意义在于,给神经系统疾病的治疗指引了新方向——通过调控硬脑膜浅表分布的mLVs,改善淋巴引流系统的功能,能够有效减缓甚至逆转疾病的发生。而光照,这种简单且非侵袭性的治疗方法,或成“最优解”。具体来说,光子可以激活细胞色素C氧化酶,从而提高呼吸链和ATP合成的效率,进一步增加细胞活性、修复细胞功能。其中,810–830nm红光的穿透力最强,适用于经颅调节的长期治疗。没想到,红光“洗脑”的效果竟这么好,堪称对大脑进行了一次“全方位的保洁”。小编还真是期待进一步的人群试验呢,说不定红光将成为“打败”阿尔茨海默症的曙“光”!