本文转自“梅斯医学”公众号
线粒体和铁死亡这两大国自然热点随便拎出来一个都可以设计标书,且铁死亡一直与线粒体功能密切相关,这篇一区的Redox Biology(10.7分)集齐了多数据库(CTRP、DepMap 和 CCLE)、多组学、多实验(质谱、免疫沉淀、免疫荧光、流式等)、多模型(异种移植肿瘤模型和 AOM/DSS 诱导的小鼠结肠炎相关CRC模型)来进行研究,研究思路值得参考,不容错过。
近日,厦门大学生命科学学院张永有团队在Redox Biology上发表研究成果发现,METTL17通过对线粒体RNA进行甲基化,促进线粒体蛋白翻译,促进氧化磷酸化,阻碍ROS产生,以此产生铁死亡抵抗,揭示了METTL17介导的细胞生存和线粒体中的铁死亡防御机制。

https://doi.org/10.1016/j.redox.2024.103087
一、研究内容与思路
1、METTL17的表达与CRC细胞对铁死亡的抵抗呈正相关
通过癌细胞系治疗信息数据库(CTRP)分析发现,METTL17mRNA表达与GPX4抑制剂(包括ML162和RSL3)的耐药性呈正相关。进一步对癌症依赖性图谱(DepMap)和癌细胞系百科全书(CCLE)两个数据库进行综合分析,发现在各种癌细胞株中METTL17的蛋白水平与ML162和RSL3 药物敏感性呈正相关。
作者对METTL17进行敲减来探讨METTL17是否和铁死亡耐受有关,结果表明:METTL17敲减后,两种结直肠癌(CRC)细胞对铁死亡诱导剂ML162和RSL3引发的死亡更敏感,而铁螯合剂去铁胺(DFO)可以逆转这一过程;继而在METTL17敲低的CRC细胞中外源表达METTL17,发现可以部分挽救ML162诱导的铁死亡。
上述这些结果证实,METTL17在调节直肠癌(CRC)铁死亡中的重要作用。

研究思路1:铁死亡是一种铁依赖的脂质过氧化诱导的调节细胞死亡形式,作为一种癌症治疗策略具有巨大的前景。首先,通过公共数据库发现,在各种癌细胞中,METTL17与铁死亡密切相关。之后,通过结直肠癌细胞实验证明,敲低METTL17可以一定程度引发铁死亡。
2、敲低METTL17可抑制结直肠癌细胞的增殖、迁移、侵袭
癌症基因组图谱(TCGA)分析发现,METTL17在直肠癌(CRC)中高表达。随后,作者评估了METTL17在CRC中的功能。首先,基于DepMap和CCLE数据库,作者观察到METTL17 mRNA表达水平在所有CRC细胞系中的分布不同,也表明了METTL17在CRC中的表达与其基因效应之间的相关性。
作者敲低了三种CRC细胞系SW620、RKO和DLD1中的METTL17表达,发现敲减METTL17后,可以抑制结直肠癌细胞的增殖、迁移、侵袭。综上所述,这些结果强调了METTL17对CRC致癌活性的重要性。

研究思路2:简单通过体外实验证明了METTL17与铁死亡的联系后,作者进一步探讨了METTL17与直肠癌(CRC)之间的关系,通过体外实验证实了敲低METTL17可以抑制结直肠癌。
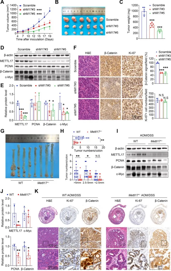
3、METTL17缺失可抑制异种移植瘤的生长和AOM/DSS诱导的体内结直肠癌肿瘤发生
作者将METTL17敲低的SW620细胞和对照SW620细胞分别注射到裸鼠皮下研究METTL17对体内CRC发生的影响,发现:METTL17敲低的肿瘤比对照肿瘤生长得慢得多,重量也小得多。WB和免疫染色分析表明,METTL17敲低的肿瘤β-Catenin表达减少,而PCNA和Ki-67b表达不受影响。
这些结果表明,在异种移植肿瘤模型中,敲低METTL17通过非增殖依赖性途径抑制肿瘤生长。偶氮甲烷(AOM)/葡聚糖硫酸钠(DSS)模型是一种结合DSS诱发的实验性结肠炎和致癌物(AOM)暴露的大鼠CRC模型。作者构建了CRC模型来评估METTL17在体内CRC肿瘤发生中的影响,其研究结果与异种移植肿瘤模型中所得结果一致。这些结果表明,METTL17缺陷抑制异种移植肿瘤的生长和AOM/DSS诱导的体内结直肠癌进展。
研究思路3:对此,作者紧接着开展了动物实验,采用了两种动物模型——异种移植肿瘤模型和AOM/DSS诱导的小鼠结肠炎相关CRC模型来探讨METTL17与结直肠癌的联系,结果与体外实验结果一致,敲低METTL17可以抑制结直肠癌发生发展。
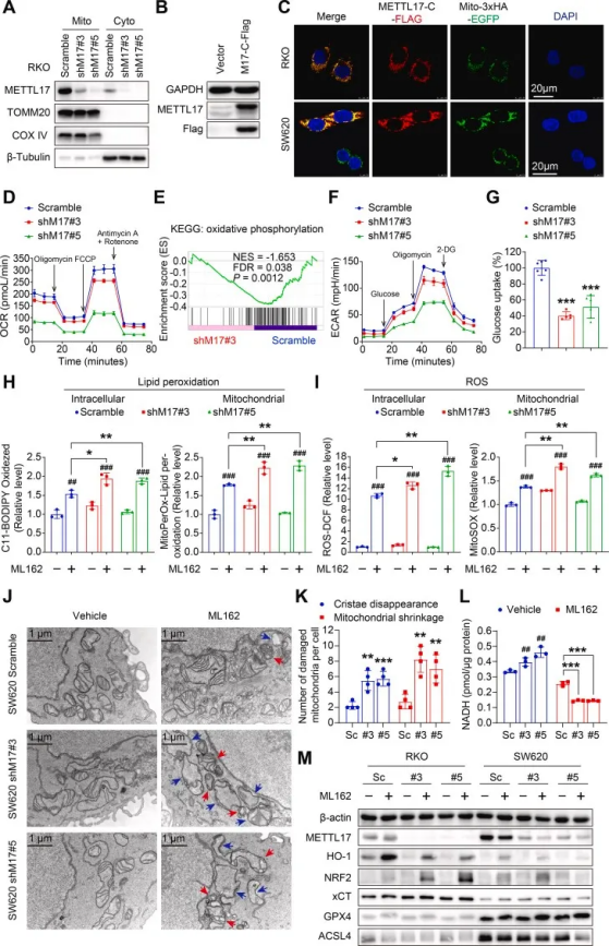
4、敲低METTL17会破坏线粒体稳态,促进铁死亡应激下的脂质过氧化和ROS生成
作者首先评估内源性METTL17蛋白水平和细胞定位,发现METTL17主要在线粒体中表达。为了研究METTL17在线粒体中的功能,作者检测了METTL17敲低细胞中能量代谢的变化,发现METTL17敲低导致线粒体功能障碍(基础呼吸、ATP生成、最大呼吸和备用容量减少)、葡萄糖供应受损;GSEA分析发现在METTL17缺陷细胞中,与氧化磷酸化相关的基因下调。
作者使用了C11-BODIPY探针和ROS-DCF等验证了敲减METTL17后的ROS和脂质氧化情况,发现METTL17缺陷导致线粒体脂质过氧化和ROS水平显著升高。透射电镜发现,METTL17敲低细胞中存在显著的线粒体损伤。这些结果表明,METTL17介导的线粒体稳态对维持CRC生长和抵御铁死亡至关重要。


研究思路4:为了阐明METTL17影响铁死亡敏感性和CRC发展的机制,作者研究了METTL17在癌细胞中的分布和功能。发现其主要在线粒体中表达,进一步探讨了METTL17对线粒体功能的影响,以及这一环节与铁死亡之间是否存在联系。
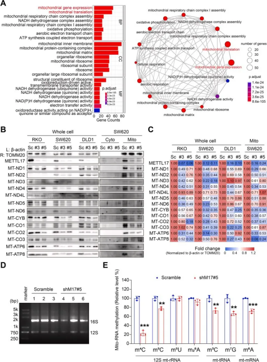
5、METTL17以线粒体RNA甲基化方式控制CRC的线粒体翻译
作者先通过对DepMap数据库中前100个METTL17依赖性的基因进行了分析,GO富集分析显示,位于线粒体内膜和线粒体核糖体中的METTL17共同依赖基因编码蛋白显著富集。为了验证METTL17参与线粒体基因调控,作者使用Western blot检测了13个线粒体蛋白编码基因的蛋白水平。结果表明,在CRC细胞中,METTL17敲低导致CRC细胞中线粒体蛋白的整体减少,然而,mRNA水平没有同时发生改变。这表明METTL17对于维持癌细胞中正常的线粒体基因表达是必需的。
研究人员对线粒体RNA进行了LC-MS/MS分析,以探索METTL17敲低的CRC细胞中甲基化模式的变化。研究结果显示,METTL17敲低细胞中线粒体内的RNA的m4C、m5C、m3C、m7G和m6A甲基化水平显著减少,表明METTL17可能是线粒体RNA甲基化的多功能调节因子。重要的是,敲低METTL17不影响其他线粒体甲基转移酶的表达。综上,METTL17通过调节CRC细胞中RNA的甲基化来控制线粒体基因表达。

研究思路5:明确了METTL17介导的线粒体稳态对维持CRC生长和抵御铁死亡至关重要,但METTL17是否是癌细胞中线粒体基因表达所必需的尚未阐明。对此,作者讨论METTL17通过什么途径去影响线粒体稳态,以及这一环节在癌症中的重要性。
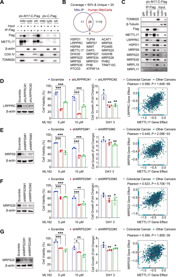
6、METTL17相互作用蛋白调节线粒体基因表达和铁死亡
多种蛋白有利于线粒体基因表达和蛋白翻译,作者通过质谱(MS)筛选出26个与METTL17表现高亲和力相互作用的线粒体蛋白,通过GO富集分析表明这些蛋白质在基因表达和翻译中发挥重要作用。敲减这些互作蛋白后,发现线粒体基因表达受影响,并增加了细胞对铁死亡的敏感性。这些发现表明,METTL17及其互作蛋白共同调控线粒体基因表达,进而影响CRC细胞的铁死亡防御和细胞存活。

研究思路6:METTL17通过调节CRC细胞中RNA的甲基化来控制线粒体基因表达。那对其下游互作蛋白进行调控,会不会影响CRC细胞呢?从而来反证上述结论是否正确,以及这一环节对CRC细胞是否必不可少。
7、靶向METTL17和铁死亡的联合治疗可抑制CRC的肿瘤发生
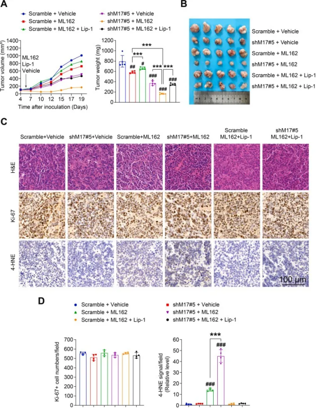
最后,作者探索了METTL17和铁死亡联合治疗CRC的潜力。敲低METTL17使SW620异种移植瘤对ML162治疗敏感,表现出对CRC治疗的协同作用,而与铁死亡抑制剂利普司他丁-1(Lip-1)联合治疗则减弱了抑制肿瘤生长作用效果;同时作者发现ML162治疗并不影响这些肿瘤中的Ki-67染色(细胞增殖标志物),但4-HNE染色(脂质过氧化标志物)显着增加。在ML162处理的METTL17敲除肿瘤中,使用Lip-1减弱了脂质过氧化的增强(图7C和D)。这些结果表明,同时抑制 METTL17和铁死亡诱导剂通过增强铁死亡在CRC治疗中具有协同作用。

研究思路7:上述探讨了敲低METTL17可以诱导铁死亡,从而抑制结肠癌,但这都是通过间接实验或者体外实验得到的结论。最后,作者开展了动物实验,将METTL17、铁死亡与CRC结合起来,研究了联合METTL17抑制和铁死亡诱导/抑制对CRC治疗的治疗潜力。
二、小结
首先,作者制定了研究方向,从基因层面探讨铁死亡与癌症的关系,通过综合生物信息学寻找到了METTL17。之后,采用基因编辑技术和体内外实验,研究创新地阐明了METTL17在细胞存活和线粒体铁死亡防御中的作用机制,很巧妙的将铁死亡与线粒体结合了起来。最后,提出实用性结论——靶向METTL17,无论是单独使用还是与铁死亡联合,都显示出在结直肠癌治疗中的应用潜力,为癌症治疗提供了新的视角和策略。
当只有大研究方向的时候,不妨借助一些公共数据库来寻求突破点以及创新点,其研究思路及实验过程值得参考借鉴。
参考文献:
[1] Li, Hao et al. “METTL17 coordinates ferroptosis and tumorigenesis by regulating mitochondrial translation in colorectal cancer.” Redox biology vol. 71 (2024): 103087. doi:10.1016/j.redox.2024.103087