打工人为日常工作、生活中琐事而倍感压力,科研人为找创新点而头疼,学生为如何名列前茅而着急......社会压力是焦虑障碍的重要危险因素之,而焦虑障碍影响了2%以上的人类健康,可见压力大/焦虑已成常态。
有趣的是,暨南大学相关研究团队在Nature communications发表了研究成果,就从压力和焦虑之间的关系入手,将烦恼巧妙化为创新点!做科研不就得多找这样的新思路嘛。
这项研究揭示了压力如何通过肝脏-迷走神经-大脑皮层回路影响脂质运载蛋白2(LCN2)的水平,进而影响焦虑样行为,为理解压力如何影响心理健康提供了新的见解。
一、研究内容与思路
1、在人类和啮齿类动物中,循环LCN2可诱发焦虑障碍
作者招募了有明显焦虑症状的重度抑郁症(MDD)患者,发现患者血清LCN2水平高于健康对照组,且LCN2浓度与焦虑严重程度呈正相关,经抗抑郁治疗后LCN2水平降低。这些数据支持LCN2在焦虑症发病机制中具有潜在作用。
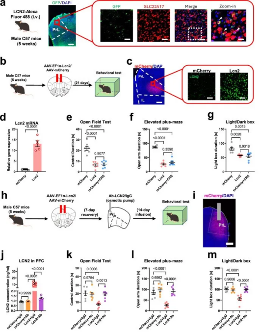
随后,作者采用慢性束缚应激(CRS)小鼠模型来模拟人类焦虑症,发现CRS模型小鼠血清和脑脊液中LCN2水平升高,而可缓解焦虑样行为的氟西汀治疗降低了LCN2水平;为了进一步验证血源性LCN2在致焦虑过程中的作用,作者用重组LCN2蛋白治疗正常雄性小鼠14天,发现重组LCN2蛋白处理可诱导小鼠产生焦虑样行为。此外,给予CRS小鼠多克隆抗体(Ab-LCN2),则可以阻断小鼠血清和中枢LCN2浓度,并减轻了焦虑样行为。这些结果共同证明,循环LCN2可引发焦虑样行为。

研究思路1:肝脏作为人体主要代谢中心,与多种情感障碍密切相关。除了IL-6和TNF-α等经典因子外,肝组织还分泌另一种细胞因子载脂蛋白2(LCN2)。但目前关于外周LCN2是否参与调控焦虑障碍尚不清楚。
基于此,作者想要探讨LCN2与焦虑的关系,并通过人体样本检测以及动物实验证明了LCN2可以引起焦虑样行为。
2、中央LCN2破坏mPFC中的神经元活动以诱导焦虑样行为
作者通过静脉注射与Alexa Fluor 488缀合的重组LCN2蛋白,发现了循环LCN2通过血脑屏障(BBB)的渗透性,使得表达LCN2受体SLC22A17的内侧前额叶皮层(mPFC)细胞产生荧光信号。
接下来,作者构建了LCN2相关腺病毒载体并将其注射到与焦虑密切相关的3个区域:海马,杏仁核和mPFC,发现LCN2在mPFC中显著表达。此外,持续输注14天的Ab-LCN2可显著降低mPFC中的局部蛋白水平,有效防止焦虑样行为的发生。
为了确定LCN2作用下行为表型的神经基础,作者利用体内双光子钙成像技术进行检测,结果显示,LCN2显著抑制了锥体神经元(PNs)的钙离子瞬态。为了确定相关的分子机制,作者监测了LCN2-SLC22A17特异性结合介导的神经元活动。cFos免疫荧光定量显示LCN2对mPFC神经元的抑制作用,这种作用被局部受体缺乏阻断。研究人员进一步利用体内双光子钙成像等技术检测mPFC神经元活性,结果发现在mPFC过表达LCN2导致神经元活性降低,而敲低SLC22A17可逆转CRS导致神经元活性降低。
综上所述,LCN2作用于mPFC神经元中的受体,破坏神经活动,导致焦虑症。

研究思路2:在观察到LCN2在介导焦虑障碍中的关键作用后,作者探讨了LCN2在脑部的哪个区域显著表达,定位LCN2影响的脑部区域以及LCN2如何影响神经元来导致焦虑。
3、肝脏LCN2在应激下具有中枢性致焦虑作用
作者对多个器官进行了采样来确定它们的LCN2表达谱,以便挖掘LCN2来源。在转录物或蛋白质水平上,肝组织在CRS下的LCN2表达增加了数倍,而不同脑区的LCN2水平并未升高。
进一步,作者实验发现在肝脏LCN2基因敲低的CRS小鼠中预防焦虑样表型。作者采用组织学和分子学检测发现肝脏LCN2基因敲低抑制了mPFC中SLC22A17基因表达,且mPFC活性得到恢复。
综上所述,肝源性LCN2在应对压力、破坏皮层神经活动和导致焦虑样行为方面起着核心作用。

研究思路3:明确了LCN2发挥作用的场所后,作者深挖根源探讨LCN2的来源。
为了解决这个问题,作者对多个器官进行了采样,以确定它们的LCN2表达谱。结果发现,LCN2主要来源于肝脏,继而对肝脏LCN2基因进行敲低来验证组学所得结论。
4、迷走神经传出通路参与慢性应激下肝脏LCN2生物合成
接下来,作者研究了将应激转导到肝脏LCN2生物合成中的机制。先前的研究已经确定了肝脏LCN2的产生受促炎因子刺激或由迷走神经所介导的。对此,作者发现CRS小鼠血清中多种炎症细胞因子等没有明显变化,但迷走神经的切除会显著抑制应激下肝脏LCN2的激增,并降低循环或中枢LCN2水平,使得mPFC神经元活动得到恢复,继而阻止了CRS小鼠的焦虑样行为。
由于膈下迷走神经包括支配肝脏以及胃、胰腺和肠的传入和传出通路,研究团队随后验证了迷走神经系统支配肝组织的特异性,最终发现迷走神经传出途径在应激下介导肝脏LCN2生物合成以诱导焦虑样表型。

研究思路4:LCN2来源于肝脏,通过循环转移到外周神经中发挥诱导焦虑的作用。那应激是如何使得肝脏LCN2产生的呢?对此,作者从当前已有研究文献入手,探讨应激是否通过促炎因子或迷走神经传输刺激肝脏LCN2产生。
5、DMX对应激作出反应并刺激LCN2生物合成
迷走神经传出通路起源于脑干核,因此最终在CRS下追踪了负责肝脏LCN2产生的大脑区域,发现了旁孤立核、楔形核、外楔形核和DMX。而在这些区域中,只有DMX显示CRS后胆碱能神经元(ChAT+)的活性增加。已有研究表明,DXM可介导肝脏对应激的反应。受体配体氯氮平-N-氧化物(CNO)激活了DMX,导致幼稚、未受压力的小鼠血清LCN2水平显着升高、出现焦虑样行为,但血清LCN2水平不变则DMX刺激后无焦虑样行为。
由于DMX介导的迷走神经输出通路支配多个器官,作者采用结合肝脏感染逆行跨突触AAV-WGA-Cre33和DMX靶向表达的cre依赖性通道视紫质-2来操纵肝脏特异性下行通路。结果发现,DMX中的蓝光刺激有效地提高了肝脏产生的LCN2进入血液循环,导致小鼠出现焦虑样行为。同理,采用抑制性光敏离子通道盐紫红质(NpHR3.0)时,CRS发作期间,肝脏LCN2被抵消,焦虑样行为减轻。这些结果表明DMX-肝脏通路对外周LCN2释放和焦虑样行为的调节至关重要。
接下来,研究人员测试了LCN2分子在迷走神经输出调节焦虑样行为中的特异性。在DMX激活的小鼠中,长期输注Ab-LCN2,发现循环LCN2表达减少,焦虑样行为得到改善。当将抑制性化学发生受体(hM4Di)注射到DMX中时,神经元活性、LCN2水平被抑制,焦虑样行为减轻。
综上所述,DMX激活通过刺激肝脏LCN2诱导焦虑行为。

研究思路5:应激通过迷走神经输出刺激肝脏LCN2合成,那么,应激如何影响的迷走神经?对此,作者从迷走神经传出通路入手,发现DMX区域,通过一系列研究,探讨DMX区域对LCN2以及焦虑样行为的影响。
二、小结
综上所述,本文发现慢性应激通过激活DMX脑区神经元,随后通过其神经连接促进肝脏产生Lcn2,进入大脑后通过表达在mPFC脑区的Lcn2受体扰乱神经元活性,引起焦虑样行为。这些实验数据为心理应激下的肝脑串扰提供了更多见解,并为焦虑症的早期诊断或干预提供了靶点。
在本研究中作者采用了钙成像、光遗传和化学遗传等前沿神经科学技术,系统剖析了一条肝-脑互作的信号环路(迷走神经背侧运动核-迷走神经-肝脏-循环LCN2-内侧前额叶-焦虑样行为),涉及多个系统的协同参与,再一次证明中枢与外周组织的交互作用在应激相关精神障碍中的重要地位。作者将压力与焦虑联系了起来,通过层层剖析挖掘,这是一项非常有趣的研究,值得我们深思和学习。
参考文献:
[1] Yan, Lan et al. “Stress increases hepatic release of lipocalin 2 which contributes to anxiety-like behavior in mice.” Nature communications vol. 15,1 3034. 8 Apr. 2024, doi:10.1038/s41467-024-47266-9