本文转自“梅斯医学”公众号
母亲的伟大不是随便说说而已,而怀胎十月的旅程,构建起了母子之间独一无二的情感纽带,这是每位孕妈妈内心深处都能深刻体会到的温暖与奇迹。
从怀孕开始,相信没有哪个妈妈是没有想象过自己宝宝的样子的,并且都希望自己的宝宝能长得漂亮或帅气。虽然说长相由基因决定,但孕期妈妈的每一言一行都在悄然间影响着宝宝的成长轨迹。妈妈们的日常饮食不仅关乎自身的健康,更直接关系到孩子未来的颜值。
而民间也流传着各种说法:怀孕期间多吃葡萄,宝宝眼睛会变大;多吃燕窝,宝宝皮肤会变白;多吃芝麻花生,宝宝头发会黑亮.....这到底有没有科学依据呢?
近日,维也纳医科大学和哥德堡大学的研究人员合作在Nature子刊Nature Communications上发表了研究成果。这项研究表明,母鼠孕期摄入蛋白质水平的不同,会通过改变mTORC1信号通路活性,引发胎儿局部几何形状乃至整体面部轮廓发生变化,这些发现为环境因素(例如孕期营养)如何影响生长中的胎儿带来了新见解。

这里首先,我们要明白面部形状的形成是一个极其复杂且精细的过程,它在子宫中悄然进行,受到遗传和环境的共同影响。即使是遗传基因几乎相同的同卵双胞胎,在面部特征上也会存在微妙的差异,这说明环境因素在这一过程中发挥的作用不容忽视。
mTORC1通路与人类的面部外观形成有关
在这项研究中,研究团队搜索了调控人类胚胎面部发育期间基因表达的“增强子”,随后交叉比对了这些增强子和一个已知有助于解释人类面部特征差异的基因列表,发现一些增强子与PI3K/AKT/mTORC1通路的关联基因有关,这一通路控制细胞对营养的响应过程。

图1:人类胚胎组织中与面部特征相关的活性增强子
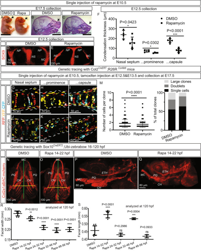
研究团队操纵小鼠神经嵴细胞中mTORC1通路来探讨该通路在实验动物的面部发育过程发挥的作用。激活小鼠神经嵴细胞中mTORC1通路后,利用3D μ-CT图像重建后代发育中的颅面结构,增强软组织对比,研究人员发现mTORC1通路通过调节神经嵴细胞间充质衍生物的募集和克隆扩增来调节颅面结构的形状,在面部软骨形成缩合发生过程中小鼠面部特征会逐渐变大以及出现鼻软骨增厚。这一结论在斑马鱼中也同样适用,表明这一结果的物种普适性。
此外,如果在胚胎发育早期对mTORC1信号通路的活性进行限制,那么小鼠和斑马鱼的颅面骨骼形状也会受到影响。

图2:小鼠神经嵴细胞中mTORC1通路的激活导致面部重塑

图3:在胚胎发育的各个阶段抑制mTORC1可调节小鼠和斑马鱼颅面结构的形状
饮食干预通过mTORC1 改变面部结构
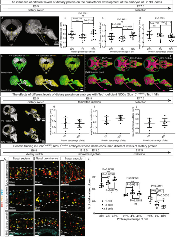
mTORC1通路的活性受营养状况的调节,特别是受饮食中氨基酸水平的调节,对此,研究团队从蛋白质摄入角度出发,通过给予怀孕母鼠含有不同水平蛋白质的饮食来改变mTORC1活性,观察后代的颅面形状变化情况。
本研究将食用含有20%蛋白质作为对照组,食用含有4%蛋白质设为低蛋白饮食组,食用含有40%蛋白质设为高蛋白饮食组。研究人员发现,mTORC1活性在母鼠接受低蛋白饮食的胚胎中最低,在高蛋白饮食组中最为明显;3D μ-CT图像重建分析发现鼻囊的长度和宽度以及Meckel 软骨的长度均受母鼠饮食中蛋白质水平的影响:低蛋白饮食组的胚胎鼻囊和下颌骨都略小,鼻囊软骨的厚度较薄。对小鼠mTORC1通路活性进行调控后,发现不同水平膳食蛋白质摄入导致的胚胎颅面结构改变的确是由mTORC1信号介导的。

图4:母体饮食中的蛋白质水平会改变胚胎面部骨骼的结构
小结
综上所述,研究团队认为,改变母体饮食可以与复杂的遗传机制相互作用并对胎儿面部形态产生影响。
没想到吧,孕期饮食会影响宝宝颜值这个事情竟然还是有科学依据的!适当吃一些富含蛋白质的食物可以让宝宝的面部颜值更上一层楼!值得注意的是,营养物质的均衡摄取对人体很重要,适度为宜,盲目不可取,对一种营养物质摄入过多或者过少,都会影响人体的健康,必要时请一定要在医生指导下进行。
参考文献:Xie M, Kaiser M, Gershtein Y, et al. The level of protein in the maternal murine diet modulates the facial appearance of the offspring via mTORC1 signaling. Nat Commun. 2024;15(1):2367. Published 2024 Mar 26.doi:10.1038/s41467-024-46030-3.