本文转自“梅斯医学”公众号
已过立冬,天气转凉,约上三五个好友坐在烤炉前吃吃烤肉,或是来顿暖和和的涮羊肉,可谓是人生一大幸事儿啊。作为“肉食主义者”,如果一顿饭里没有肉根本就是不完美的!
当然,“无肉不欢”的人多半是爱吃红肉。常见的猪肉、牛肉、羊肉等一系列哺乳动物的肉,因其富含肌红蛋白而呈现出红色,因此被称为红肉。作为餐桌上不可或缺的一部分,红肉不仅富含优质蛋白,同时还含有大量的铁、磷,是膳食铁的优质来源。
但需要警惕的是,放肆吃肉是要付出代价的!当你正幸福地大口吃红肉的同时,癌症可能也悄然而至。
国际癌症研究机构(IARC)曾宣布,若每人每天摄入50g加工红肉,可导致罹患结直肠癌的风险增加18%,因此将火腿、香肠、肉干等加工肉列为“致癌物”。到了2015年,世界卫生组织将红肉列为2A致癌物,即致癌的可能性较高。该消息一出,引起了人们的广泛关注与讨论。
随后,《国际流行病学杂志》上发表的研究在调查了近50万名参与者之后证实,红肉和加工肉类摄入量与结直肠癌的风险呈正相关。具体而言,红肉和加工肉摄入量每增加70g/天,与结直肠癌的患病风险增加32%有关。
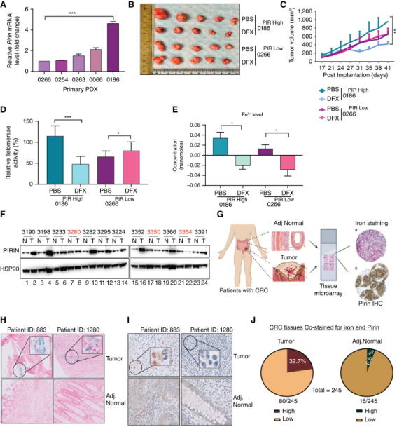
但红肉致癌背后的机理仍是个谜。近日,Cancer Discovery上刊登的研究探明了“过量摄入富含铁的红肉和结直肠癌发病率增加之间的分子机制”。研究者使用新鲜的结直肠癌样本,找到了一种铁传感器Pirin,发现它能以铁依赖的方式重新激活端粒酶,从而驱动结直肠癌的发生,富含铁的红肉自然而然地成为了“罪魁祸首”。

DOI: 10.1158/2159-8290.CD-23-1379
可能有人要问:铁,难道不是人体不可或缺的元素吗?怎么又成了癌症的“催化剂”呢?
对于细胞的正常活动来说,铁的确是很重要的元素。但如果体内出现了铁水平的异常,则会积攒大量的自由基和DNA损伤,进一步对组织产生伤害。先前有研究显示,补充铁元素会促进癌细胞的生长,相反铁螯合剂则会抑制癌细胞的增长。
然而,红肉中的铁究竟是如何一步一步地打开“潘多拉魔盒”的呢?为了回答这个问题,研究者利用结直肠癌患者的新鲜样本、患者衍生异种移植物(PDX)以及原发性结直肠癌组织细胞系等,将整个发病机制还原了出来——高水平的Fe3+会直接重新激活野生型人类端粒酶逆转录酶(hTERT)启动子,从而驱动结直肠癌的发生。
想要清晰地了解整条链路,还得hTERT开始说。端粒酶是一种特殊的酶,在癌细胞中发挥着延长端粒、维持细胞无限增殖的作用。基于此,转录激活端粒酶的hTERT亚单位,则成为约90%的人类癌症的发展过程中限制性共同因素,结直肠癌也涵盖其中。简单来说,结直肠癌的发生离不开hTERT的重新激活。

确定SP2509及其靶标Pirin是结直肠癌中hTERT的调控因子
在正常的细胞中,hTERT水平十分有限,且会受到转录抑制的严格调控,所以不会构成威胁。
但当各种原因导致的铁过量之后,比如:饮食中富含铁元素的红肉吃得太多、含遗传性血色素沉着在内的遗传疾病以及肠道微生物组的失调,hTERT转录则会被重新激活,进一步增加结直肠癌的风险。
而这个过程之所以能进行下去,就不得不提到其中的关键介质——Pirin蛋白。
Pirin是一种非血红素铁结合蛋白,也是细胞中铁的氧化还原传感器。研究者发现,当细胞内的铁含量明显增加时,端粒酶活性也会明显提高,随之增加的还有结直肠肿瘤中hTERT的活性。
不过,上述效应仅存在于含有Pirin蛋白的大前提下。敲除Pirin之后,该现象也会随之消失,证明了Fe3+对端粒酶的活性影响是通过Pirin介导的。

Pirin水平与铁水平及结直肠癌中hTERT活性息息相关
仅探明发病机制是远远不够的,在这个过程中,研究者还惊喜地发现了一种非常有希望的新型疗法策略——小分子SP2509。
SP2509有着比Fe3+更强的结合能力,能先行抢占并结合到Pirin蛋白上,有效抑制端粒酶的激活,进而减少肿瘤的生长。
如研究者Vinay Tergaonkar教授所述,他们非常高兴能开发出SP2509这样的小分子,未来或将给结直肠癌的治疗带来巨大的变革,改写癌症患者的治疗结局。

SP2509小分子的治疗效果
综上所述,本研究首次从机理上揭示了红肉中过量的铁离子驱动结直肠癌发生的过程——Pirin蛋白会通过铁(Fe3+)依赖的方式重新激活hTERT表达,进而导致结直肠癌的发生。凡事均有两面性,身体内的某些元素也不例外。
控制红肉的摄入,迫在眉睫!事实上,不只是增加癌症风险,先前来自香港大学李嘉诚医学院的研究团队在对43项心血管疾病相关和27项糖尿病相关的研究进行综述后发现:猪肉、牛肉、羊肉等红肉吃得过多,还会大大增加罹患心血管疾病和糖尿病的风险。
具体来说,每天每多吃50g加工红肉(约2片培根),罹患心血管疾病的风险将升高26%,糖尿病风险升高44%;而即使是未加工的红肉也不能多吃,如果每天每多吃100g未加工红肉(约半块牛排),罹患心血管疾病的风险将升高11%,糖尿病风险升高27%。

红肉摄入量与心血管/糖尿病患病风险之间关联
上述研究给“肉食主义者们”提了个醒:所谓“病从口入”,现阶段要想预防多种慢性病,还真得从调整饮食结构入手!
按照《中国居民平衡膳食宝塔》推荐,鱼、禽、蛋和瘦肉摄入要适量,平均每天120-200g;平日饮食不要摄入过量的红肉,可以优选白肉(如鸡肉、鸭肉等)、海鲜和蛋类来替代;当然,大豆蛋白也是不错的选择,但其优质程度不如动物蛋白。

中国居民平衡膳食宝塔
当然,以上研究并非禁止大家吃红肉,调整膳食结构,保证营养均衡,才是对自己的健康负责。