本文转自“梅斯医学”公众号
在当今这个追求健康与美的时代,人们对于饮食的选择越来越谨慎。从减肥到健身,从抗衰老到预防慢性病,各种健康理念充斥着我们的生活。而其中,甜味饮料的摄入问题成为了大众热议的话题之一。低糖、无糖饮料是否真的能带来预期中的健康效益?还是说它们仅仅是商家为了迎合市场需求而推出的噱头?
随着科技的进步和信息传播的速度加快,越来越多的研究揭示了含糖饮料(SSBs)、人工甜味饮料(ASBs)以及纯果汁(NJs)对人体健康的潜在影响。然而,这些研究往往只聚焦于某一方面,比如糖尿病或心血管疾病,却忽略了另一个同样重要的器官——肾脏。肾脏作为人体内的“清洁工”,负责过滤血液中的废物并维持体内水分平衡,其健康与否直接关系到我们整体的生活质量。
那么低糖或无糖饮料是否真的是更健康的选择?爱喝含糖饮料会对肾脏造成什么影响呢?接下来,我们将在接下来的两篇文献中寻找答案。
近日,来自中山大学医学院的科研团队在国际期刊Frontiers in Nutrition上发表论文,研究了含糖饮料(包括加糖饮料、人工甜味饮料和天然果汁)与慢性肾病(CKD)之间的关联。该研究旨在通过大规模前瞻性数据分析,明确含糖饮料的摄入对CKD的风险影响,此外,研究还进一步探索了代谢综合征(MetS)作为中介机制的可能性。

该研究的数据来源于英国生物银行(UK Biobank),共纳入多达19万名年龄在40至69岁的参与者,这些人在招募时均无慢性肾病史。
研究通过在线24小时膳食回忆问卷,详细记录了三种饮料的日均摄入量,包括加糖饮料(SSBs)、人工甜味饮料(ASBs)和天然果汁(NJs)。CKD的诊断通过电子健康记录中的国际疾病分类(ICD-10)代码确定。代谢综合征(MetS)的定义基于其常见的五项指标,包括中心性肥胖、高血糖、高血脂等。统计分析采用Cox比例风险模型计算饮料摄入与CKD风险的关联,并通过中介分析评估MetS在其中的作用。
每日>250ml的小甜水,增加慢性肾病风险!
经过长达十年以上的随访观察,研究人员记录到了4,983例新发CKD病例。主要结论如下:
➝含糖饮料(SSBs):每天饮用超过250毫升的SSBs会使慢性肾病(CKD)的风险显著增加45%(风险比HR 1.45; 95%置信区间CI 1.30–1.61)。即使是较低的消费量(125至250毫升/天),也有轻微的风险上升趋势(HR 1.09; 95% CI 0.99–1.19)。
➝人工甜味饮料(ASBs):相较于不喝的人群,每天饮用0至250毫升的ASBs会使CKD风险提高约14%(HR 1.14; 95% CI 1.05–1.23),而每日饮用量超过250毫升则使风险增至52%(HR 1.52; 95% CI 1.36–1.70)。
➝纯果汁(NJs):适度饮用(0至250毫升/天)反而显示出一定的保护作用,能够降低CKD的风险大约14%(HR 0.86; 95% CI 0.81–0.91)。但当每日饮用量超过250毫升时,这种保护效果消失不见。
进一步分析显示,大约12.5%由SSBs带来的CKD风险增长以及18.0%由ASBs引起的额外风险是由于它们促进了代谢综合征的发生和发展,尤其是中心性肥胖作为MetS的一部分,在这两者间起到了最大的中介作用。
天然果汁或为更健康的饮品选择
研究发现,用天然果汁替代含糖饮料(SSBs)和人工甜味饮料(ASBs)可能是更为健康的选择。在替代分析中,以每单位的天然果汁取代相同量的SSBs或ASBs,可以分别降低大约20%的慢性肾病(CKD)风险。这表明,适量饮用天然果汁可能对肾脏健康有益。
然而,研究人员指出,过量摄入天然果汁可能会给身体带来额外的代谢负担,比如增加体重和提升糖尿病的风险。因此,最佳的果汁摄入量仍需进一步探讨。并且,此前的研究也指出,即便是在不得已的情况下选择原榨果汁,其健康效益也无法与直接食用完整水果相媲美,这是因为游离的果糖更容易被人体迅速吸收,从而引发肥胖及相关代谢问题。

图1. 按加糖饮料、人工甜味饮料和天然果汁的摄入量分析慢性肾病发生风险(A)加糖饮料(B)人工甜味饮料;(C)天然果汁。图片来源自[1]
饮料中的果糖可以刺激肿瘤的生长速度!
今年,另一篇由圣路易斯华盛顿大学医学院的研究者们发表于Nature上的研究就揭示了高果糖摄入量可能加速肿瘤发展的机制,并提出了新的治疗靶点。
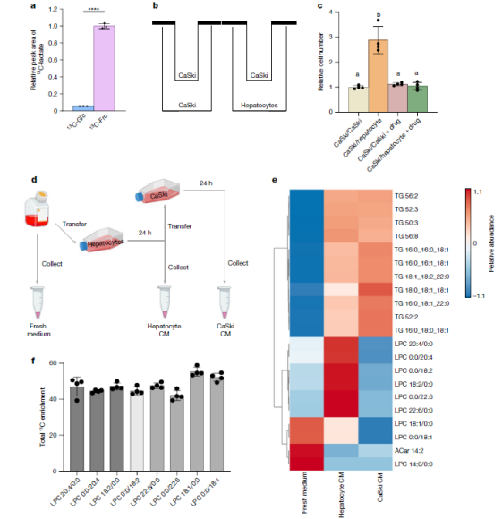
在本研究中,研究人员通过动物模型(包括斑马鱼、鼠类)和细胞实验发现,果糖本身并不能直接为大多数癌细胞所利用,因为癌细胞通常缺乏关键的果糖代谢酶(如KHK-C)。然而,果糖在肝脏等“果糖代谢组织”中被转化为多种代谢产物,包括溶血磷脂酰胆碱(LPC),这些代谢产物随后被癌细胞利用,用于构建细胞膜等必需结构,最终促进了肿瘤的生长。
通过小鼠和斑马鱼的体内实验,研究人员证明高果糖摄入显著增加了多种肿瘤(如黑色素瘤、乳腺癌、宫颈癌等)的生长速度。值得注意的是,这种肿瘤促进作用并未伴随体重增加或胰岛素抵抗的发生,这意味着果糖对肿瘤的影响可能与代谢综合征等传统风险因素无关。

图2. 膳食果糖在体内支持肿瘤生长,但在体外实验中,癌细胞无法高效地代谢果糖。图片来源自[2]
接下来,研究者深入探讨了肝脏在果糖代谢过程中的核心角色。肝细胞通过表达KHK-C等酶,能够高效地将果糖转化为溶血磷脂酰胆碱(LPC)这类脂质代谢产物。作为构建细胞膜的重要成分磷脂酰胆碱(PC)的前体,LPC可以在肿瘤微环境中被癌细胞利用并转化为PC。
借助一系列代谢组学分析,研究人员发现,在高果糖饮食或高果糖玉米糖浆(HFCS)摄入后,小鼠体内循环的LPC水平显著上升。这种升高的LPC为肿瘤提供了额外的代谢支持,从而加速其生长。
为了验证这一机制,研究团队使用药物抑制了关键酶KHK的活性,结果观察到小鼠血清中LPC浓度明显下降,并且有效遏制了果糖诱导的肿瘤生长。这证明了果糖是通过肝脏代谢间接促进肿瘤生长的。此外,直接向移植有肿瘤的小鼠模型注射LPC,进一步证实了LPC是推动肿瘤快速生长的关键物质之一。
研究还指出,肿瘤细胞中高度表达了溶血磷脂酰胆碱酰基转移酶1(LPCAT1),该酶负责将LPC转化为PC。通过减少LPCAT1的表达,研究人员成功逆转了LPC对癌细胞增殖的影响,强调了从LPC到PC转化这条代谢路径在肿瘤发展中的重要性。

图3. 肝细胞将果糖转化为其他营养物质,从而支持癌细胞的增殖。图片来源自[2]
这项研究首次揭示了果糖通过器官间代谢产物(如LPC)间接促进肿瘤发展的新机制,同样具有重要的公共健康意义。这一发现表明,控制膳食果糖摄入可能不仅有助于预防代谢疾病,还可能成为肿瘤预防的新策略!同时,研究还为未来开发靶向LPC或相关代谢途径的抗癌治疗提供了潜在方向。
小结
综上所述,含糖饮料的过量摄入不仅会增加糖尿病等代谢疾病的风险,还与慢性肾病和某些癌症的发生相关。
正如那句话所说:“健康不是一切,但没有健康,一切都无从谈起。”对于喜欢“甜蜜”生活的人,控制含糖饮料的摄入显得尤为重要,选择低糖或无糖的饮料在一定程度上也有助于减少过量糖分带来的健康风险,特别是对于肾脏这个默默工作的过滤器。同时,我们也需要警惕人工甜味剂的潜在风险,避免“无糖饮料”成为健康陷阱。