本文转自“梅斯医学”公众号
在当今社会,垃圾食品无处不在,其带来的多巴胺快感常常被指责为肥胖的罪魁祸首。然而,一篇发表在Nature上的题为“Changes in neurotensin signalling drive hedonic devaluation in obesity”的研究报告提出了一个颠覆性的观点:享受美食(即使是垃圾食品)对于维持健康体重至关重要。这一发现为科学家们理解肥胖背后的神经机制提供了全新的视角。
肥胖问题一直是全球性的健康挑战。尽管我们深知垃圾食品对健康的危害,但为何仍难以抗拒其诱惑?更令人困惑的是,许多肥胖者似乎对美食的热爱逐渐减退,这与我们对美食的本能渴望形成了鲜明对比。为此,科学家们一直在探索这种“快乐悖论”的背后机制,而本研究揭开了这一神秘的面纱。
研究发现,长期高脂肪饮食会导致大脑中一种名为神经肽T(neurotensin)的脑肽水平下降。神经肽T与多巴胺网络相互作用,而多巴胺是与愉悦感和奖励机制密切相关的神经递质。神经肽T的减少会促使肥胖小鼠对高热量食物的兴趣降低,这种变化不仅会影响其饮食行为,还可能进一步加剧肥胖的进展。

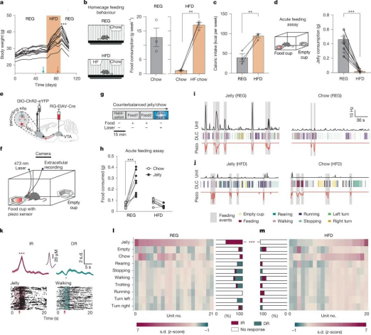
慢性HFD能促进快感进食过程中NAcLat→VTA活性的解偶联过程
在实验中,研究人员通过基因操作恢复了肥胖小鼠大脑中神经肽T的水平,结果发现,这些小鼠不仅重新燃起了对高热量食物的兴趣,还表现出体重减轻、焦虑减少和活动能力增强等积极变化。这一结果表明,恢复神经肽T水平或是治疗肥胖的有效策略,其不仅能改善饮食行为,还能带来一系列健康益处。
研究人员还观察到一个有趣的现象:肥胖小鼠在家中笼子里对高脂肪食物的偏好明显高于普通食物,但当其被放在一个开放环境中,面对各种高热量美食时,其进食欲望却远低于正常饮食的小鼠。这种矛盾的行为引起了研究人员的注意,他们推测这或许与大脑中的神经肽T有关。
通过使用光遗传学技术,研究人员发现,在正常饮食的小鼠中,刺激与多巴胺网络相连的神经回路会增加其对高热量食物的渴望,但在肥胖小鼠中,同样的刺激却毫无效果。进一步的基因测序分析揭示了肥胖小鼠大脑中神经肽T水平的显著下降,这正是导致其对美食失去兴趣的关键因素。
这项研究不仅揭示了肥胖与神经肽T之间的联系,还为未来的肥胖治疗提供了新的方向。通过深入了解神经肽T在大脑中的作用机制,科学家们有望开发出能够精准调节神经肽T水平的治疗方法,从而在不引发广泛副作用的情况下恢复肥胖者的饮食欲望,并帮助其控制体重。
此外,研究人员还计划进一步探索神经肽T在糖尿病和饮食失调等其他疾病中的作用。这一发现不仅为肥胖治疗带来了新的希望,也为理解大脑如何调节饮食行为提供了重要的线索。
这项研究提醒我们,享受美食并不是一种罪恶,而是维持健康的重要组成部分。通过恢复大脑中神经肽T的正常水平,我们或许能够重新找回对美食的热爱,从而更好地控制机体的饮食行为。未来随着更多相关研究的开展,我们有理由相信,肥胖这一全球性健康问题将得到更有效的解决。
参考资料:
[1]Gazit Shimoni, N., Tose, A.J., Seng, C. et al. Changes in neurotensin signalling drive hedonic devaluation in obesity. Nature (2025). doi:10.1038/s41586-025-08748-y