本文转自“梅斯医学”公众号
在当下,“吃瓜”一词已被赋予了丰富的内涵和外延,那些热衷于围观各种事件、话题的人群常被戏称为“吃瓜群众”。而那网络上纷繁芜杂的信息也仿若无尽的“瓜田”,吸引着我们的目光,丰富了我们的空闲时光。
不过话说回来,你以为“吃瓜群众”只是网络世界的快乐代名词?最新研究证明:吃真瓜类可是能获得实打实的抗衰老力!
近日,中国科学院朱正江团队在国际期刊Science Advances上发表了研究成果。该研究通过对衰老小鼠进行了非靶向代谢组学分析,发现瓜氨酸是一种与衰老相关的持续下调代谢物,补充瓜氨酸可以通过减少细胞衰老、防止DNA损伤、防止细胞周期停滞、调节巨噬细胞代谢和减轻炎症等发挥抗衰老作用。更令人振奋的是,长期给予老年小鼠瓜氨酸补充,不仅使其焕发新生,还显著改善了随着年龄增长而显现的各类衰老表型!

各位小伙伴们是否好奇了,主角瓜氨酸究竟是个什么东西?
瓜氨酸——一种非蛋白质氨基酸,不参与蛋白质的合成,但在人体代谢中具有重要作用。并且顾名思义,瓜氨酸主要存在于各类瓜类食物中。在天然食物中,瓜氨酸含量最多的就是西瓜,每100g的西瓜就含有200 mg以上的瓜氨酸。此外,其还广泛存在于冬瓜、黄瓜、苦瓜、南瓜、丝瓜、高蛋白食物中。
“吃瓜”可以抗衰老!
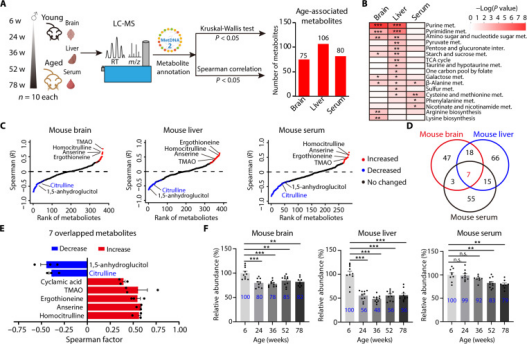
代谢失调被广泛认为是衰老的关键特征之一,为了探索代谢在衰老过程中的作用,研究人员首先对不同年龄雄性小鼠的脑组织、肝脏组织和血清样本的代谢变化进行了全面分析,并在脑、肝脏和血清中鉴定出多种与年龄相关的代谢物。
在所有三种组织中,瓜氨酸以及1,5-无水葡萄糖醇均存在特异性下调现象。尤其是瓜氨酸,在24周小鼠(老年小鼠)肝组织中水平比6周时下降了50%。衰老过程中,小鼠脑和血清中瓜氨酸水平也下降约20%。这些数据表明瓜氨酸是一种与小鼠衰老相关的持续下调的代谢物。

图1:瓜氨酸在衰老过程中显着下调
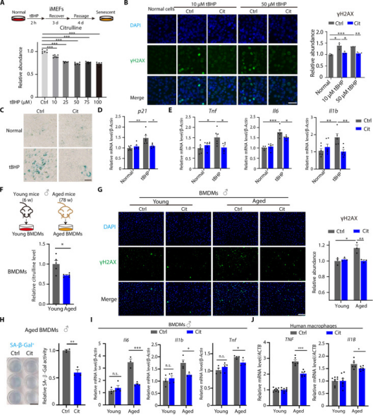
为了评估瓜氨酸对细胞衰老和炎症反应的影响,研究人员使用活性氧诱导的衰老小鼠胚胎成纤维细胞(MEF)模型开展研究。实验发现瓜氨酸可以显著降低γH2AX(一种与DNA损伤和修复相关的分子标志物)表达、抑制衰老相关的SA-β-Gal活性、降低衰老标志物p21及炎症因子的水平。接着,研究人员还利用了原代骨髓源性巨噬细胞进一步探索瓜氨酸在体外的作用。所得结论与MEF细胞研究所得结论一致。
之后,研究人员开展了体内实验,对年轻小鼠和老年小鼠进行了长期瓜氨酸饲喂。他们发现:在补充瓜氨酸后,老年小鼠体内炎症细胞因子水平明显降低,衰老脑组织中小胶质细胞的激活受到抑制,与衰老相关的DNA损伤显著减少!这些结果表明瓜氨酸具有抗衰老作用。

图2:体内体外实验表明补充瓜氨酸可抗衰老
“吃瓜”如何对抗衰老和炎症?
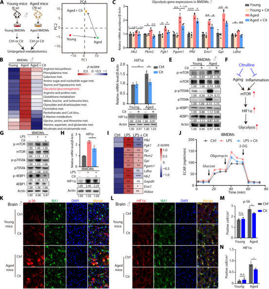
研究者通过体外实验证实了瓜氨酸可以显著降低炎症巨噬细胞的炎症细胞因子表达水平;体内实验表明在经LPS诱导后会发生致死性肝损伤,而瓜氨酸显著延长了急性肝损伤小鼠和脓毒症小鼠的生存时间。
以上结果说明,不论是在小鼠体内还是体外细胞,瓜氨酸都减少了炎症因子的分泌,甚至还能给小鼠“续命”。
经过进一步的探索,研究者发现,瓜氨酸是通过调控巨噬细胞的mTOR通路来发挥抗炎作用的。mTOR通路的过度激活会促进糖酵解代谢,导致身体炎症反应加剧。而瓜氨酸抑制了衰老的巨噬细胞中mTOR的激活。并且,mTOR激活的减少则会进一步抑制mTOR下游的HIF1α蛋白的表达。HIF1α是糖酵解和炎症反应的关键调控因子,抑制它的活性就可以减少如TNF-α、IL-6、IL-1β等促炎细胞因子的分泌,从而最终减轻身体的慢性炎症、延缓衰老。

图3:瓜氨酸通过调节巨噬细胞代谢对抗衰老和炎症
以上研究表明长期补充瓜氨酸可以对老年小鼠具有显著益处,可改善衰老相关表型,并延长健康寿命。
不过,除了吃真瓜外,“吃瓜”也确实有一些好处噢!研究发现:“吃瓜群众”看的不只是热闹,更是你与他人快速拉近距离的小妙招~
一起“蛐蛐”更能快速拉近距离
相关研究人员在personality & social psychology bulletin杂志发表了研究成果,研究者邀请了约140名大学生,要求每个人先选出一位自己“有点喜欢”或“有点讨厌”的教授,并给自己的态度评分。

比如:“虽然讲课无聊,但他给分挺大方”属于弱负面;“他的课简直是精神酷刑”则算强负面。然后虚构一位“陌生人”,声称此人和参与者对同一教授持有完全相同的喜恶态度,让参与者通过“社会群体分类选择”任务测量熟悉感。
神奇的事情发生了:
①弱负面吐槽组:“吐槽教授的PPT配色/板书潦草”的参与者平均勾选了28个社会标签,显著多于强负面组(19个)和正面组(15个),表现出更强的“我好像很了解ta”的认知错觉;
②强负面吐槽组:“谴责教授的教学能力/人品问题”的参与者却产生社交戒备,担心对方是偏激的“键盘侠”;
③正面夸赞组:“夸赞教授的板书工整/备课认真”的亲近感评分比弱负面组显著更低(19%)。
可见,一起背后“蛐蛐”他人比一同“拍彩虹屁”更能拉近彼此关系。

图4:熟悉度与亲密度之间的关系
小结
综上,谁说吃瓜除了满足口腹之欲外,一无是处?这次科学发现让千年吃瓜传统秒变养生智慧——毕竟瓜氨酸这位抗衰界新星,可是从瓜类里诞生的天然宝藏!
当然,除了真的吃瓜外,做个“吃瓜群众”,背后“蛐蛐”他人更能迅速拉近关系~
夏季即将来临,大家下次抱着西瓜大快朵颐,耳朵竖起来“吃瓜”的时候,记得!你啃的不仅瓜,更是抗衰老的法宝;你不止是一个简单的“吃瓜群众”,更是在维系关系、拉近关系!
参考文献:
[1]Xie Z, Lin M, Xing B, et al. Citrulline regulates macrophage metabolism and inflammation to counter aging in mice. Sci Adv. 2025;11(10):eads4957. doi:10.1126/sciadv.ads4957
[2]Weaver JR, Bosson JK. I feel like I know you: sharing negative attitudes of others promotes feelings of familiarity. Pers Soc Psychol Bull. 2011;37(4):481-491. doi:10.1177/0146167211398364