本文转自“梅斯医学”公众号
每次心情好或不好,总想来杯奶茶犒劳一下自己——心情不好的时候,一杯下肚仿佛能把坏情绪都“喝没”;心情愉悦时,再来一杯,快乐就像开了双倍buff。这份“甜蜜的情绪共鸣”,其实很大程度上要归功于奶茶里的灵魂角色——果糖。它不仅能取悦味蕾,还能刺激多巴胺的分泌,让人一口接一口停不下来。
但果糖的“甜蜜糖设”却频频翻车。去年一项发表于Nature的重磅研究[1],就把果糖和肿瘤扯上了关系:果糖虽然不是直接为肿瘤供能的“燃料”,却能在肝脏代谢后生成溶血磷脂酰胆碱(LPC)等“营养物资”,从而“曲线救肿瘤”,间接促进其生长。
而就在我们还没从“果糖=肿瘤助攻手”的震惊中缓过来时,它又被另一项发表在Nature的研究[2]点名了——这次,“翻车”的场景换到了大脑。
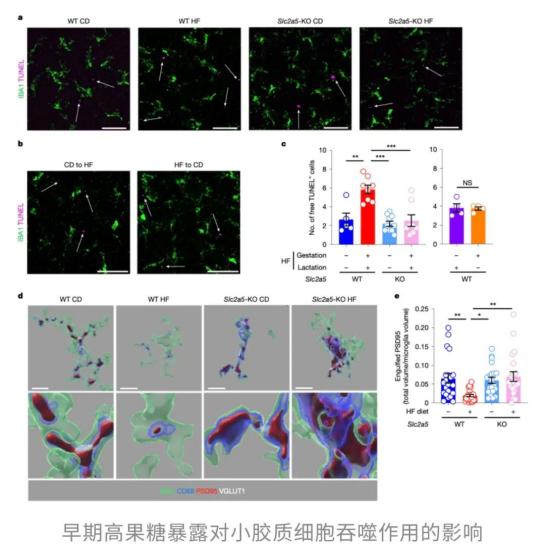
研究发现,生命早期摄入过多果糖,会抑制大脑中小胶质细胞的正常吞噬功能。这些原本负责“清扫神经网络”的免疫细胞变得懒惰,吞噬效率下降,导致多余或异常的神经元无法被及时清除,从而破坏了神经回路的正常构建,在成年期表现为更高的焦虑风险。
并且,研究还找到了背后的“关键玩家”——果糖转运蛋白GLUT5。正是它把果糖引入小胶质细胞,并介导后续的代谢紊乱。一旦这个蛋白缺失,果糖对小胶质细胞功能的抑制作用就会消失,行为异常也随之消退。

小胶质细胞“罢工”
GLUT5是果糖“入脑”通道
其实,果糖早已“风靡”全球。自近半个世纪前被广泛用作甜味剂以来,它便悄然渗透进现代人的饮食结构中。尽管果糖天然存在于水果和蜂蜜中,但如今我们摄入的大多数果糖,往往来自高果糖玉米糖浆——这种工业甜味剂被大量添加进奶茶、糕点、糖果、调味品等各类加工食品中,几乎无处不在。
过去的多项流行病学研究已经发出警示:在孕期或青少年阶段摄入过量果糖,可能会对大脑发育造成不良影响,增加情绪障碍和焦虑的风险。
而在大脑中,有一类免疫细胞叫小胶质细胞(microglia),它们是“清道夫”一般的存在,负责清除死亡神经元、维持神经网络的稳定。而前额叶皮质(PFC)——掌管情绪调节、社交能力和决策力的“指挥中心”——在新生期正处于快速发育阶段,对小胶质细胞的清理功能依赖尤为显著。此前已有研究指出,前额叶发育异常与抑郁和焦虑等情绪障碍密切相关。那么问题来了:果糖会不会影响这个关键区域里小胶质细胞的“清理工作”?

这一现象正是小胶质细胞“罢工”的标志,提示其吞噬功能被抑制。
但事情并不止于此。研究者进一步设计了一个更贴近现实生活的模型:让母鼠在妊娠和哺乳期间摄入15%热量来自果糖的高果糖饮食(HF饮食),模拟人类通过果汁、含糖饮料等摄入果糖的日常方式。结果发现,无论果糖暴露发生在胎儿期还是哺乳期,都会损害新生鼠小胶质细胞的吞噬功能。这意味着,不仅胎儿期会被“果糖祸害”,母乳里的果糖同样可能在神经发育的关键期“下绊子”。
这时,或许有人会疑惑:是不是所有糖吃多了都会这样?研究团队也考虑到了这一点,特别设置了高葡萄糖饮食作为对照组。结果显示,高葡萄糖并未使小胶质细胞功能下降,这一现象并非糖分摄入过多的普遍后果,而是果糖独有的“锅”。

在发现高果糖摄入会损害新生小鼠小胶质细胞的吞噬功能后,研究者随即提出了一个关键问题:果糖究竟是如何进入大脑,并精准地作用于小胶质细胞的?其中是否存在某种特异性的分子机制?
这就引出了一个重要的“嫌疑分子”——GLUT5。早在既往研究中,GLUT5就已被确认为小胶质细胞的标志性基因之一。更为关键的是,在人类和小鼠中,小胶质细胞不仅是唯一表达GLUT5的免疫细胞,也是中枢神经系统内唯一表达GLUT5的细胞类型。这种“专属表达”的特点,让GLUT5在果糖与小胶质细胞之间的联系中显得尤为可疑。
那么,GLUT5是否真的是高果糖诱导小胶质细胞功能障碍的关键通路?

这个结果也再次印证了,GLUT5是高果糖引发小胶质细胞吞噬功能障碍的必要条件。缺乏GLUT5的小鼠,对果糖的“攻击”几乎免疫,表明果糖对大脑小胶质细胞的不良影响,正是依赖于这一特异性转运通道。
在确认高果糖会通过GLUT5损害小胶质细胞功能之后,研究者更进一步搭建了一个高度还原的大脑体外模型,来验证果糖是否会直接作用于小胶质细胞,从而影响其吞噬能力。
实验结果再次发出“警报”:在高果糖培养条件下,小胶质细胞的数量显著减少;同时,其吞噬突触结构和清除凋亡神经元的能力也明显下降。这两项功能对大脑发育至关重要,尤其是清除凋亡细胞——即便只是轻微受损,也可能带来严重后果:清除不及时可能导致神经网络异常连接,甚至引发慢性炎症,埋下神经发育障碍的隐患。
但这还没完。为了验证这种现象是否也存在于人类,研究团队进一步从人类多能干细胞(hPSCs)中诱导分化出人源小胶质细胞样细胞,并让它们暴露在高果糖条件中,同时观察SLC2A5(人类GLUT5)表达和细胞功能变化。
结果几乎如出一辙:GLUT5表达显著升高,而这些人源细胞的吞噬能力也同步下滑,无论是对突触末梢还是凋亡神经元的清除效率都大打折扣。这一发现令人警觉:高果糖对小胶质细胞的抑制作用是跨物种保守的,人类神经发育也可能面临同样的风险。
最后,研究者为了确认这一抑制作用是否必须依赖GLUT5,再次将目光投向基因敲除模型。他们从GLUT5缺失小鼠的新生鼠中分离出原代小胶质细胞,并在相同的高果糖条件下进行培养。
结果令人振奋:即便处在高果糖环境中,这些缺GLUT5的小胶质细胞仍保持了正常的吞噬能力,无论是对突触结构还是凋亡神经元,清除功能都未受影响。
这也最终坐实了前面的推论——高果糖损伤小胶质细胞吞噬功能,确实是依赖于GLUT5通道的,只要切断了这个“入脑通路”,果糖的负面效应就无从发挥。

果糖入脑,“重塑”代谢
引发焦虑样行为
事实上,在揭示高果糖损害小胶质细胞图吞噬功能的过程中,还有一个关键问题尚未解决:果糖在大脑中究竟是如何被代谢的?果糖是否真的成为了小胶质细胞的“能量来源”?又是哪一环节的代谢改变,最终让这些细胞功能“掉线”了?

这一发现提示,小胶质细胞不仅摄取了果糖,还启动了一条异常活跃的糖酵解通路,其代谢模式被“重塑”。
然而,代谢的变化并不止步于此。研究进一步发现,在高果糖环境中,HK2在线粒体上的定位明显增强。虽然这种重定位可能是细胞试图维持能量代谢的“自救”行为,但其结果却适得其反:ATP产量下降,小胶质细胞的吞噬功能受到显著抑制,而这一系列变化在缺乏GLUT5的小胶质细胞中并未发生。
既然HK2是关键“节点”,研究者也尝试对其“下手”。

这一结果进一步确认了HK2在高果糖诱导的小胶质细胞功能障碍中,正是那个“代谢执行者”的角色。

既然小胶质细胞是大脑中的“清道夫”,尤其是在生命最初一周,它们负责清除多余突触、塑造神经回路,对大脑的正常发育至关重要。那么,如果这一阶段它们的功能被打乱,是否会在无形中为日后的认知和情绪埋下隐患?

这说明,是GLUT5介导的果糖代谢过程干扰了小鼠的辨识力。

总的来说,这项研究提示,在生命早期,如果个体长期暴露于高果糖环境,会通过GLUT5介导果糖大量摄入小胶质细胞,诱发代谢重编程,表现为果糖-6-磷(F6P)水平升高和己糖激酶HK2在线粒体的异常定位,从而抑制ATP的正常合成,导致小胶质细胞吞噬功能受损,进而扰乱神经发育,最终在青春期表现出焦虑样行为。
甜得不简单!
果糖成肿瘤“加速器”
当然,高果糖带来的“隐形威胁”远不止于干扰神经系统。在发表于Nature的另一项研究[1]中,它还展现出“暗黑”的另一面——为肿瘤的生长“火上浇油”。不过,这一次果糖并不是亲自上阵的“执行者”,而是悄悄通过肝脏“转手加工”,间接为肿瘤细胞提供生长“燃料”。

那果糖到底是怎么参与到肿瘤进展中的呢?研究者通过代谢组学分析发现,肿瘤细胞自身并不能有效“吃掉”果糖。与葡萄糖在细胞内迅速被代谢并生成大量乳酸不同,果糖在肿瘤细胞中几乎“无迹可寻”,其代谢产物难以检测,代谢效率极低。
究其原因,是因为肿瘤细胞本身缺乏代谢果糖的“装备”。它们不表达高效代谢酶KHK-C,只保留活性很低的KHK-A版本,而且也缺少将果糖-1-磷酸(F1P)进一步转化为糖酵解中间产物所需的关键酶——醛缩酶B。这意味着,果糖在肿瘤细胞内几乎是个“废糖”。
但果糖没法自己“干活”,不代表它不能“雇人办事”。肝脏就是那个幕后“操盘手”。作为高表达KHK-C的组织,肝细胞能将果糖加工转化为溶血磷脂酰胆碱(LPC)等代谢产物。这些“加工品”才是真正助推肿瘤的“燃料”。共培养实验证实,当果糖是唯一碳源时,如果将肿瘤细胞与原代肝细胞共同培养,其增殖速度显著上升;而一旦使用KHK-C抑制剂,这种“助攻效应”就会被完全阻断。

所以,这就相当于构建了一个“果糖-肝细胞-肿瘤细胞”的代谢联动模型。果糖在肝细胞中通过KHK-C 被高效代谢,生成不饱和LPC 等关键代谢产物;这些代谢物被肝细胞释放到微环境中,随后被肿瘤细胞摄取并利用,从而支持其增殖。
看到这里,可能有人开始紧张了:果糖不是天然存在于水果中的糖吗?那以后是不是连水果也不能吃了?但先别急着给水果判“死刑”!实际上,当我们吃水果时,摄入的果糖可不是“赤手空拳”冲进身体的,它往往是被丰富的膳食纤维、维生素和抗氧化物质层层包裹着,进入体内后释放速度慢、冲击也小。真正需要提高警惕的,是那些藏在奶茶、汽水、蛋糕中的“游离果糖”——它们大多以高果糖玉米糖浆的形式加入,既容易大量摄入,又缺乏任何营养成分“减缓冲击”,一路横冲直撞地扰乱身体代谢,同时还埋下各种健康隐患。
所以,别急着戒水果,但也别对“隐形糖”掉以轻心。聪明的选择不是一刀切,而是学会“识糖避雷”。
仍需指出的是,这两项研究主要基于动物模型,在人类中的普适性仍需进一步验证。
参考资料:
[1]Fowle-Grider R, Rowles JL 3rd, Shen I, et al. Dietary fructose enhances tumour growth indirectly via interorgan lipid transfer.Nature.Published online December 4, 2024. doi:10.1038/s41586-024-08258-3
[2] Wang Z, Lipshutz A, Martínez de la Torre C, Trzeciak AJ, Liu ZL, Miranda IC, Lazarov T, Codo AC, Romero-Pichardo JE, Nair A, Schild T, Saitz Rojas W, Saavedra PHV, Baako AK, Fadojutimi K, Downey MS, Geissmann F, Faraco G, Gan L, Etchegaray JI, Lucas CD, Tanasova M, Parkhurst CN, Zeng MY, Keshari KR, Perry JSA. Early life high fructose impairs microglial phagocytosis and neurodevelopment. Nature. 2025 Jun 11. doi: 10.1038/s41586-025-09098-5. Epub ahead of print. PMID: 40500435.