本文转自“梅斯医学”公众号
你是否曾有过这样的经历:在睡得正香的时候,迷迷糊糊觉得醒了,但身体却动弹不得,想开口又喊不出声,仿佛被什么东西压住了身体,这种现象在民间被俗称为“鬼压床” ;或者睡觉时腿或者手突然抖一下,甚至有时会被自己的抽动吓醒,这种在网上被戏称为“你的身体想试试你还活着吗”。
其实,这些看似诡异的经历,并非什么灵异事件,也不是身体发出的危险警报,其背后有着神经科学相关的理论支撑。两篇发表在Science和Journal of Clinical Sleep Medicine上的重磅研究,就为我们揭开了这一谜题——关键就藏在你脑子里的一个低调却权力巨大的区域:黑质网状部(substantia nigra pars reticulata, SNr)。
大脑中藏着的“刹车系统”
人类的睡眠并非在瞬间完成,而是一个渐进的过程。从活跃运动、非移动的小动作,到逐渐静止清醒,最后进入沉睡状态,这一过程看似自然,实则是大脑内部精心调度的结果。
这项发表于Science上的研究,在小鼠身上进行了实验,他们发现:大脑黑质网状部中存在一类叫做GAD2的抑制性神经元,它们在动物逐渐停止动作、放松、入睡的过程中扮演了极为关键的角色。

实验设计
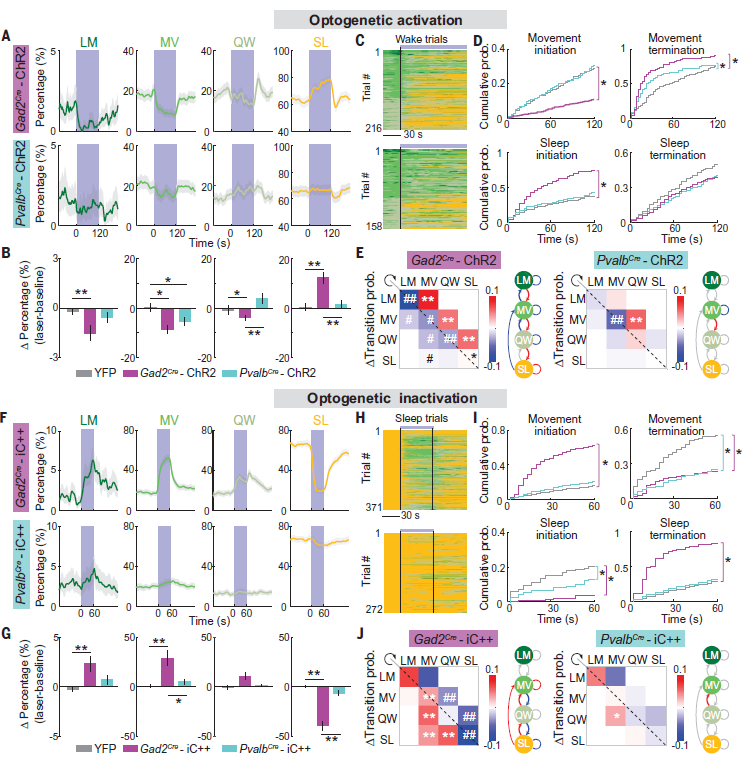
研究人员以小鼠为实验对象,利用深度学习算法对小鼠在笼内的行为进行图像分割和自动化追踪。通过分析脑电图(EEG)、肌电图(EMG)以及视频记录,他们精准识别出四种不同脑觉醒与运动活跃程度的状态,分别为:运动(LM)、非运动性活动(MV,包括进食、梳理毛发和姿势调整等)、安静清醒(QW)以及睡眠(SL,包含 REM 和非 REM 睡眠)。同时,研究者还运用光遗传学技术,利用激光脉冲激活或抑制特定神经元,观察小鼠的行为变化,并结合神经投射追踪技术,描绘出了SNr 内不同神经元群体的神经连接图谱。
GAD2神经元“一手遮天”?
实验结果显示,小鼠的行为状态转换并非随机,而是倾向于在相邻状态间发生。例如,运动状态(LM、MV)与安静状态(QW、SL)之间存在明确的过渡规律。在对 SNr 内神经元进行研究时,研究人员发现,表达谷氨酸脱羧酶2(GAD2)的 GABA 能神经元在低运动活跃度和觉醒状态下更为活跃,而表达副蛋白(PV)的神经元则在高运动活跃度时活跃。

对小鼠笼舍行为的自动分析揭示了非随机状态转换
在通过光遗传学技术精准地“打开”这些GAD2神经元后,研究人员惊讶地发现:小鼠会立刻停止所有动作,并快速入睡。反过来,当这些神经元被关闭时,小鼠的活动量显著上升,睡眠时间明显减少,仿佛失去了控制“静止”的能力。这表明,GAD2神经元就像一组“生物刹车片”,一旦启动,就能让身体运动行为减少,并最终进入睡眠状态。

研究者通过光遗传学手段,在小鼠中激活或抑制SNr中的GAD2神经元或PV神经元,观察其对不同行为状态(轻微运动LM、中度运动MV、安静清醒QW和睡眠SL)的影响。激活GAD2神经元(Gad2Cre-ChR2小鼠)会显著减少运动和清醒状态的时间,促进睡眠(P值均<0.0001)。激活PV神经元(PvalbCre-ChR2小鼠)仅显著减少中度运动和安静清醒,对睡眠无显著促进作用(PSL = 0.81),说明GAD2神经元对抑制运动并诱导睡眠更为关键。
睡眠-运动的共同枢纽
研究人员还发现,SNr 内 GAD2 神经元与 PV 神经元在空间分布上存在差异,GAD2 神经元主要位于内侧 SNr,而 PV 神经元多分布在侧部 SNr。二者在神经投射上也呈现出不同模式。GAD2 神经元不仅投射到控制运动的大脑区域,如运动丘脑、上丘运动层和中脑运动区等,还投射至调节脑状态的单胺能中枢,如背缝核、蓝斑核和腹侧被盖区等。而 PV 神经元则主要投射到运动控制相关区域,是基底神经节向运动控制区域的输出通道。这种投射差异,使得 GAD2 神经元能整合更广泛的输入信息,并广泛投射到调节脑状态与运动控制的多个脑区,从而在睡眠与运动控制的共同回路中发挥关键作用。
原来,当我们熬夜刷剧或工作到半夜时,突然感到一阵强烈困意,这或许就是GAD2神经元开始“发号施令”了:身体慢慢不动,大脑也逐渐关闭外界刺激,最终合上眼睛,进入梦乡~
经常做梦时剧烈抽动?这可能不太好!
如果说GAD2神经元是让你“静下来”的守护者,那在你进入梦乡后,还有一个更奇妙的现象发生,那就是 “肌张力抑制” 机制——快速眼动期(REM)是大脑极为活跃的阶段,也是梦境最生动的时刻。正常情况下,大脑会启动 “肌张力抑制” 机制,让身体肌肉放松,防止我们在梦中乱动,把梦里的 “冒险” 变成现实里的 “事故”。
设想一下,若此机制失灵,后果会如何?
特发性REM 睡眠行为障碍(iRBD)患者正是如此。他们大脑的“身体禁锢” 开关损坏,REM 睡眠时肌肉依然活跃,身体可以随意动弹,在梦中不受控制地抽动、踢腿、挥拳,甚至从床上摔下,不仅自身受伤,还可能波及伴侣。
以往的研究发现,这类人群中有约70%-80%在十年内会发展成帕金森病或路易体痴呆等神经退行性疾病。这说明,梦中抽动不仅是睡眠障碍,也可能是大脑逐渐退化的早期信号。更令人警醒的是,这种REM 期的运动异常和上文所提到的 GAD2 神经元功能异常一样,都与黑质区域的多巴胺系统密切相关 —— 而黑质区域,恰是帕金森病最早受到影响的区域之一。

在这篇发表于Journal of Clinical Sleep Medicine的研究中,科学家通过脑成像技术(PET)和睡眠行为监测,揭示了梦中动作频繁与多巴胺能神经系统功能障碍之间的联系。研究发现,梦中动作越剧烈的人,其脑中多巴胺能神经系统功能越差。尤其是在黑质和纹状体这些调控运动的关键区域,研究对象的多巴胺神经元出现了明显功能下降。这表明,梦中剧烈抽动现象背后,隐藏着大脑神经调控系统的复杂病变,而这一病变,往往早于临床症状的显现,是神经退行性疾病发出的“前哨警报”。

RBD患者(不论是否合并帕金森病)在REM睡眠期间表现出异常增高的肌肉活动,这与正常人在REM期应有的“肌张力抑制”机制相反。
小结
由此,综合上述两篇研究,我们可以为“鬼压床” 和睡梦中的手、脚抽动等睡眠现象提供更深入的神经机制解释。
“鬼压床” 通常发生在刚入睡或刚醒时,意识已经恢复,但身体却无法动弹,常伴随强烈的恐惧感。它其实就是 REM 睡眠期间的 “肌张力抑制” 机制仍在生效,而大脑的觉醒系统却已提前启动,造成了意识与运动控制之间的 “错位”。这种现象与大脑中调节运动和清醒的神经环路异常密切相关,其中,黑质、下丘脑、脑干等区域扮演了重要的 “中介角色”。
再至于睡梦中的手、脚抽动,其可能是运动控制系统在从“清醒”状态过渡到“睡眠”状态过程中,神经信号不稳定或误发引起的。虽然尚未有直接证据将其与GAD2神经元联系在一起,但它仍可以被视为“动与静切换不顺利”的一种例子。
阅读完全文,你是不是对自己的身体又多了新的认识?不得不感叹,人体真是个神奇的系统呢!