你是否也曾纠结过:是咬牙早起晨跑,还是下班后冲进健身房?
社交媒体上,关于“最佳锻炼时间”的争论从未停歇。有人坚持“晨练燃脂更高效”,也有人主张“夜训增肌效果佳”。而一项2025年7月发表于Nature Communications上的研究,或许能为这场“时间之战”画上句号!
这项由中美科学家联合完成的研究,首次揭示肌肉内部的生物钟基因Rev-erb是决定锻炼效果的关键“计时器”。更重要的是,他们发现:对于低强度运动而言,睡前锻炼比醒后锻炼更能提升肌肉耐力、控制体重、改善血糖,而且这种效果与进食、活动量无关,纯粹由肌肉自主调控。

为什么锻炼时间很重要?
过去关于锻炼时间的研究,结论常常互相“打架”。有的说下午运动降糖效果更好,有的则认为早晨锻炼更能减重。造成这种混乱的原因很多:人体试验难以严格控制变量,个体作息差异大,运动强度不一……而这些问题,在动物模型中可以得到更好的控制。
本研究团队聚焦于一个关键问题:慢性运动(即长期规律锻炼)的效果是否受时间影响?其背后的分子机制是什么?他们选择了一个极具潜力的“候选基因”——Rev-erbα/β。这是一种核受体,也是生物钟核心组件之一,且能被小分子药物靶向,被称为“运动模拟物”。但它在肌肉中的生理功能一直是个谜。
小鼠的“晨练”与“夜练”实验
实验对象:成年雄性C57BL/6小鼠(野生型)与肌肉特异性Rev-erbα/β双敲除小鼠。
这些小鼠被分为两组:
“夜练”组:在睡眠周期开始前1小时锻炼;
“晨练”组:在醒后1小时锻炼。
运动内容:低强度、低运动量跑步(10米/分钟,1小时/次,3次/周),持续5–6个月。
测量指标:体重体脂、肌肉力量(抓力测试、悬垂测试)、耐力(梯度跑步测试)、葡萄糖耐受性等。
PS:小鼠是夜行动物,它们的“睡前”相当于人类的晚上,“醒后”相当于人类的早晨。研究者特意选用低强度运动,以模拟大众健身而非运动员训练。
练对时间也很关键!
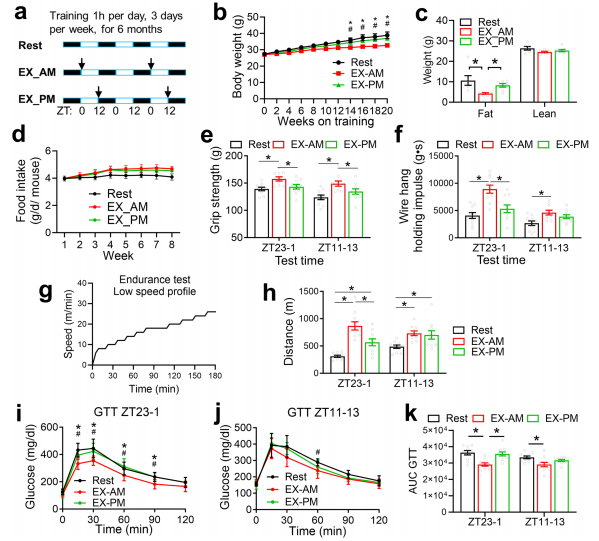
经过长达5-6个月的持续干预,结果呈现出清晰而有趣的模式。在体重控制方面,“晨练组”的小鼠表现出显著优势,其体重增长速度和体脂累积程度均低于“夜练组”。更引人注目的是在代谢健康层面,如下图i-k所示的葡萄糖耐受性测试结果,“晨练组”小鼠的血糖调控能力得到了显著提升,且这一改善在不同时间点的测试中均保持一致。
反观“夜练组”,其改善效果却微乎其微。这说明,即便是温和的运动,只要在特定时间窗口进行,就能对全身代谢健康产生深远影响。

睡前进行低强度运动比晨起后运动更有利于体重控制、心肌收缩功能和葡萄糖耐量
运动效果的差异不仅体现在代谢上,更直接反映在肌肉性能上!
首先,在评估肌肉力量的抓力测试和悬垂测试中(上图e, f),“晨练组”小鼠的力量输出明显优于“夜练组”和静坐对照组。其次,在评估耐力的梯度跑步测试中(上图g, h),“晨练组”小鼠能够跑出更远的距离后才达到力竭状态。而所有这些积极的变化,并非源于肌肉体积的增大或肌纤维类型的转变,这强烈暗示,运动时间的效应,更多地是优化了肌肉的“质”与“能”,而非简单地增加其“量”。
那么,是谁在幕后调控着这种奇特的“时间依赖性”效应呢?
所有的线索都指向了肌肉中的生物钟基因——Rev-erb。为了验证其核心作用,研究团队动用了肌肉特异性Rev-erbα/β双敲除小鼠(Rev-MKO)。一个至关重要的发现是:在Rev-MKO小鼠身上,“晨练”与“夜练”带来的所有差异——无论是体重、体脂、肌肉力量、耐力还是血糖控制,竟全都消失了(如图3a-f所示)!这些敲除小鼠的基础生理,如肌肉量、线粒体含量、进食行为等均保持正常,这完美地证明了Rev-erb并非维持生命活动所必需,而是一个专职调控“时间依赖性”运动适应的分子开关。

肌肉中的生物钟基因Rev-erb对运动训练在体重控制、收缩功能及葡萄糖耐量方面的时效性影响具有关键作用
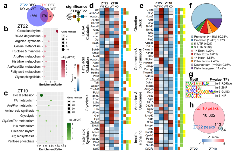
进一步,为了揭开Rev-erb的工作机制,研究人员使用了多组学联合分析技术。转录组测序(RNA-seq)揭示,Rev-erb的功能具有明显的昼夜节律性,其影响在睡眠周期开始前(ZT22)最为显著。如下图b-d所示,在此时段,敲除Rev-erb的小鼠,其脂肪酸氧化和支链氨基酸分解代谢相关的基因表达开始上调,而糖酵解途径的基因则被抑制。
与此同时,染色质免疫共沉淀测序(ChIP-seq)数据显示,Rev-erb蛋白在ZT10(其表达峰值附近)会结合到大量靶基因的启动子区域,直接抑制与脂代谢相关基因的转录(下图f-k)。代谢组学分析为此提供了更坚实的证据:在Rev-MKO小鼠的肌肉中,脂肪酸代谢中间产物和肉碱水平升高,而糖酵解产物则有所下降(下图l)。


肌肉REV-ERB功能的多组学表征
并且,这些分子层面的发现最终都在细胞和整体动物实验中得到了功能验证:
来自敲除小鼠的原代肌管表现出更低的葡萄糖摄取率和更高的脂肪酸氧化速率(下图b, c)。在活体运动中,敲除小鼠也显示出更强的整体脂肪酸氧化能力,尤其是在睡眠周期开始前(下图d)。
简单来说,这一系列证据表明:Rev-erb在睡眠周期开始前活性下降,如同松开刹车,解除了对脂肪酸氧化基因的抑制,促使肌肉从“燃糖模式”切换到“燃脂模式”。这种燃料切换,既解释了为何野生型小鼠在醒后(经过一夜的燃脂)拥有更好的耐力,也解释了为何在睡前(燃脂模式开启前)进行运动,能因受到更强的代谢挑战而诱发更显著的补偿性适应,从而在长期训练中获得更优的肌肉功能和代谢健康。

肌肉REV-ERB调控生物能量学昼夜节律及对急性运动的时间依赖性代谢适应
小结
综上,这项研究不仅回答了“什么时候运动最好”,更揭示了肌肉本身就是一个智能计时器官,它不依赖大脑指挥或进食信号,就能自主调节代谢节奏,决定运动效果。
所以说,如果你是一个低强度运动爱好者(比如快走、慢跑、瑜伽),或许可以试着把锻炼安排在晚上,让肌肉在“燃脂模式”下训练,助你提升耐力、塑造体态、优化血糖,让每一分努力都收获事半功倍的效果~
参考资料:
[1]Liu J, Xiao F, Choubey A, Kumar S U, Wang Y, Hong S, Yang T, Otlu HG, Oturmaz ES, Loro E, Sun Y, Saha P, Khurana TS, Chen L, Hou X, Sun Z. Muscle Rev-erb controls time-dependent adaptations to chronic exercise in mice. Nat Commun. 2025 Jul 1;16(1):5708. doi: 10.1038/s41467-025-60520-y. PMID: 40593528; PMCID: PMC12216418.