本文转自“梅斯医学”公众号
如今,许多肩负「减肥大任」的人把碳水视作洪水猛兽,米饭、面条、面包、土豆、红薯一个都不敢碰,恨不得和所有高碳水主食断绝一切「不正当往来」。结果,不吃碳水的第一天往往还能斗志昂扬,仿佛都能看见好身材向自己招手;到了第三天,已经出现了「碳水幻觉」,看谁都像冒热气的大馒头……碳水怎会如此诱人?不吃碳水的人生,堪比开了省电模式的手机,能用,但难受得很。
也没这么可怕!
吃这种淀粉甚至能降肝内脂肪
话说回来,碳水实际上是没这么可怕的。以碳水化合物中的淀粉为例,它是由葡萄糖分子聚合而成的多糖,是碳水化合物中常见的高分子形式。
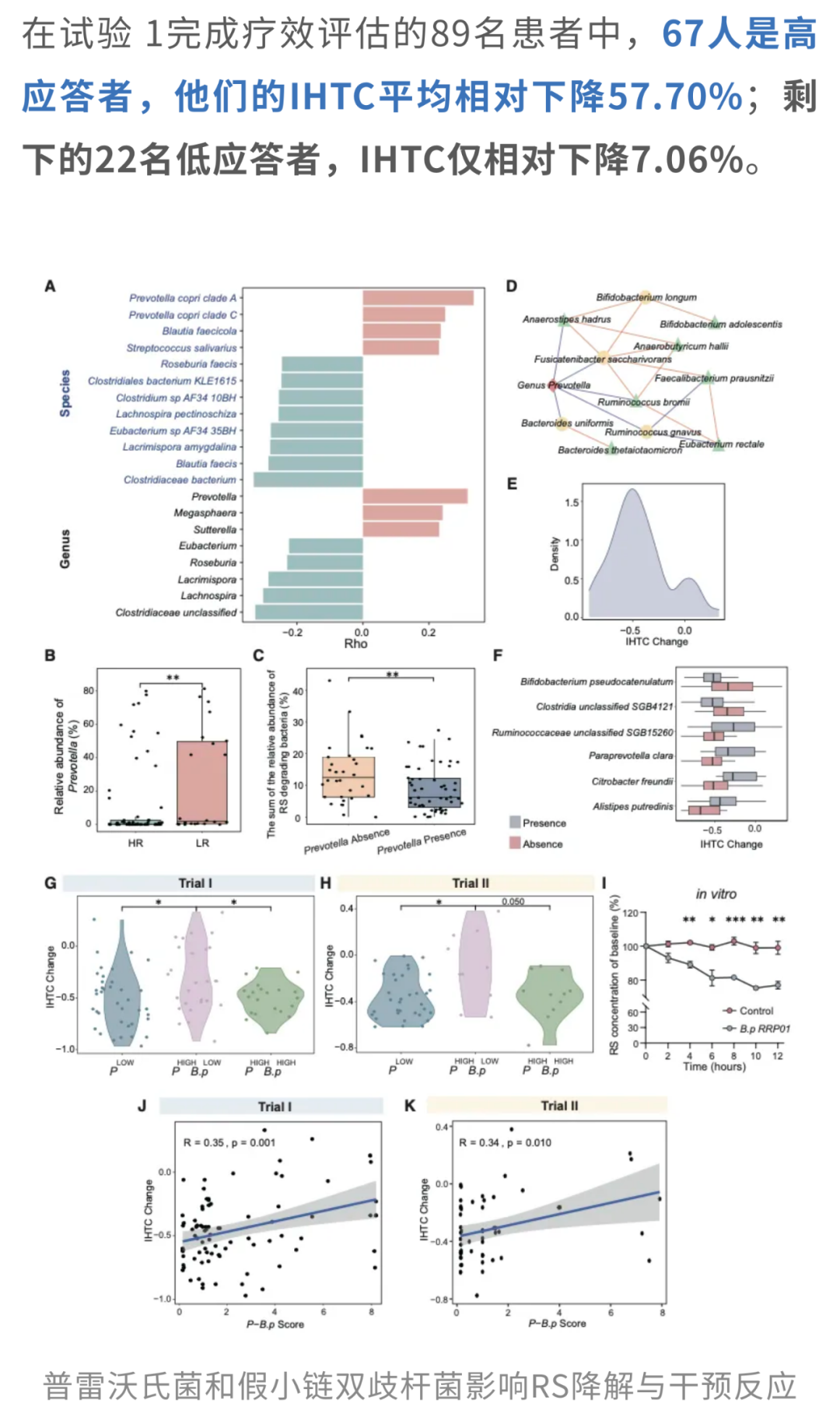
近期,来自上海交通大学的研究人员发表于Cell子刊Cell Metabolism的一项研究[1]甚至为淀粉的重要一员「抗性淀粉」(RS)「平反」了。研究表明,每天补充40克抗性淀粉,坚持4个月,75%的人肝内脂肪含量下降57.70%,但剩下的25%参与者变化却十分有限,只下降了7.06%。而决定RS到底对我们友不友好的,竟是两类关键的肠道菌群。高丰度的普雷沃氏菌(Prevotella)会抑制RS降解菌,降低治疗效果;相反,假小链双歧杆菌(Bifidobacterium pseudocatenulatum)却能帮助更有效地分解RS,让脂肪减少的效果充分释放。

何为抗性淀粉(RS)?淀粉在体内的「命运」并不相同,根据能否被完全分解为葡萄糖以及吸收速度的快慢,大致可以分为快速消化淀粉、缓慢消化淀粉和具有抗消化性的RS三类。
快速消化淀粉属于反应灵敏的一类,比如白米饭、面条、面包这类经过精细加工或高温处理的食物。它们进入小肠后便迅速被酶分解成葡萄糖,升糖速度快,身体几乎来不及「思考」就接收了这波能量。缓慢消化淀粉则显得沉稳许多,全谷物燕麦、红薯、糙米都属于这一类。它们的分子结构更紧密,消化速度放缓,能量释放得更平和,也更容易带来持久的饱腹感。
相比之下,RS是「特立独行」的一类,青香蕉、土豆、冷却后的米饭、马铃薯生粉等都位列其中。它对小肠的消化酶几乎毫无反应,一路抵达大肠,最终由肠道菌群进行发酵。在这个过程中,它产生短链脂肪酸等有益代谢物,为肠道环境和代谢健康带来潜在益处。

然而,RS给肝脏「瘦身」的效果却存在明显的个体差异。

这又是怎么回事?RS怎么还会「看人下菜碟」?
随后,研究团队在血液层面捕捉到一些迥异的信号。比如,高应答者拥有更高水平的载脂蛋白D,而这种蛋白与IHTC、体重指数(BMI)、成纤维细胞生长因子21(FGF21)以及非酯化脂肪酸(NEFA)的下降呈显著负相关。相反,低应答者体内更高的视黄醇结合蛋白4恰恰与更高的MASLD风险挂钩。
不过,研究者又逐渐意识到,这些来自血液层面的差异不足以解释两类人群「天差地别」的干预反应。真正拉开差距的关键,在于肠道菌群。
肠道菌群中要说最能「呼风唤雨」的当属普雷沃氏菌和假小链双歧杆菌。普雷沃氏菌越多,IHTC的相对降幅往往越小,这一现象在试验1和试验2中都得到了验证。而且,这种菌是肠道中当之无愧的「恶霸」,它们会抑制其他能够降解RS的「有益菌」。RS无法被有效分解利用,益处自然大打折扣。
但是,在那些基线就检测到普雷沃氏菌的患者中,疗效并不是「一刀切」的差,仍有一部分人能从RS中获益,这一切还得归功于假小链双歧杆菌。当它与普雷沃氏菌共同存在时,RS的疗效会显著提升;反之,如果普雷沃氏菌高,而假小链双歧杆菌又偏低,肝脂下降几乎难以实现。

那如果「底牌」就很烂,打一开始就拥有高丰度的普雷沃氏菌,额外补充假小链双歧杆菌能「逆风翻盘」吗?
当然!研究者给移植了「不利菌群」(高普雷沃氏菌+低假小链双歧杆菌)的小鼠额外补充假小链双歧杆菌,可以成功逆转局面,显著提升RS的疗效。
既然RS在降低肝脏脂肪方面确实有「两把刷子」,但疗效因人而异,那么有没有办法在摄入之前,就判断自己是不是RS的「天选之人」呢?
为此,研究团队开发了一套机器学习预测模型。该模型在区分对RS干预反应高低的人群时表现出相当优秀的判别能力,其曲线下面积(AUC)高达0.87。这意味着,在大多数情况下,模型都能准确识别高应答者与低应答者。(说真的,好羡慕这些吃碳水的天选之子)

总的来说,这项研究揭示了,基线菌群组成决定RS降解能力,进而影响肝脂改善的程度。结合机器学习模型,研究为MASLD患者提供了可行的个性化干预路径。
RS改变另一肠道菌群,
改善脂肪肝
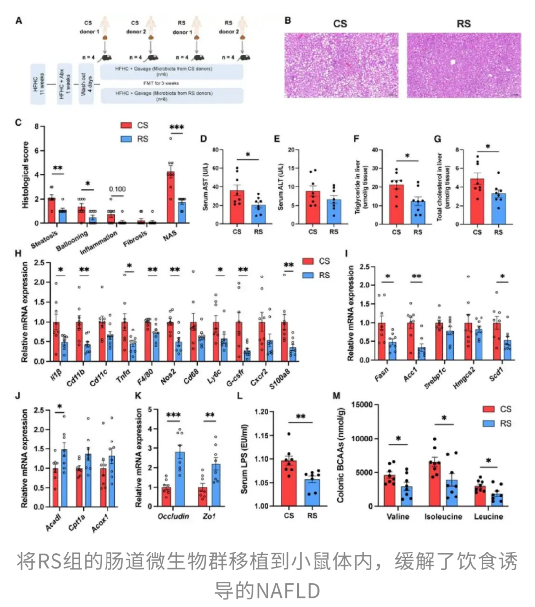
事实上,对RS改善脂肪肝的探索早已开始。此前,来自上海交通大学的研究团队另一项发表于Cell Metabolism的研究[2]就发现,膳食补充RS能通过改变肠道菌群的组成和功能,尤其是粪便拟杆菌(Bacteroides stercoris),来降低非酒精性脂肪性肝病(NAFLD)患者的IHTC,从而改善脂肪肝。

不仅是这样,RS组患者的体重、BMI、内脏与皮下脂肪含量也出现明显下降。
(这么说,这种淀粉不仅不胖人,甚至还有减肥的作用。竟有这等好事?馋虫就这么被勾起来了呢)
与此同时,肝脏生化指标和血脂谱也「回归正轨」。谷丙转氨酶(ALT)、谷草转氨酶(AST)与谷氨酰转移酶(GGT)下降,意味着肝细胞不再处于高度损伤与代谢的「拉扯」之中,代谢压力得以缓和。而且,总胆固醇(TC)、甘油三酯(TG)、低密度脂蛋白胆固醇(LDL-C)与高密度脂蛋白胆固醇(HDL-C)整体向更健康区间靠拢,既减少脂肪堆积风险,也改善血管负担。

小小RS,为何有这般「魔力」?
显然,还是因为肠道菌群的变化。研究团队从血清与粪便代谢组下手,追踪了干预前后的动态变化。他们发现,RS不仅改变了肠道微生物代谢产物,还影响了机体可用氨基酸库,尤其是三大支链氨基酸(BCAA,包括缬氨酸、亮氨酸和异亮氨酸)的血清水平,整体方向从「促进脂肪积累」转向「有利肝脏代谢修复」。
其中,又数粪便拟杆菌表现最为「惹眼」。这一菌群显著减少。此时,缬氨酸不再维持高位,肝脏里的脂肪开始松动,ALT、AST等肝损伤指标也逐步回落。

为进一步验证RS带来的改善是真「因果」,而不单单是巧合,研究团队将RS干预者与对照组受试者的粪便微生物群分别移植到长期摄入高脂肪、高胆固醇饲料的小鼠体内。
结果不出意外,接受RS组肠道微生物的小鼠,体重和肝脏重量双双下降;NAFLD标志物FGF21显著回落;葡萄糖代谢水平转好,尤其是胰岛素敏感性明显提升。原本因高脂肪、高胆固醇饮食导致的肝脂肪积聚与炎症反应大幅缓解,甚至连结肠中的BCAA水平也明显降低。
这次,依然是粪便拟杆菌在发挥核心作用。从机制上来说,摄入足够的RS降低了肠道中粪便拟杆菌的丰度,进而减少了脂多糖和血清BCAAs水平,改善了包括IHTC在内的众多肝脏健康相关指标,从而缓解了NAFLD。

看来,碳水圈的「风评」是时候反转了!人生已经够难了,何必连吃饭都充满「决裂」感?与其把碳水全部打入「冷宫」,不如学会「挑选盟友」。RS这种「低调实力派」不声不响地就让有益菌在肠道中就位了,还能给肝脏减负。无论是NAFLD患者还是想要减重减脂的健康人,适时舍弃一些精米精面,用土豆、麦片等代之,都是明智的选择~
注:研究[1]中可能还有其他肠道菌群的作用未被充分探索;研究[2]中未采用肝脏活检评估组织学改善情况。
参考资料:
[1]Long X, Wang H, Lu Y, Gao X, Xiao Y, Zhang M, Guo J, Yang J, Zhang R, Li Q, Zhou G, Yang R, Chen F, Wu Q, Sun L, Chu C, Zhu X, Wu Z, Ren Q, You C, Liu Z, Li Q, Liu D, Cheng D, Kang P, Chen A, Wu Q, Fang Q, Wei L, Zhang L, Li J, Panagiotou G, Jia W, Zeng R, Ni Y, Chen L, Li H. Interindividual variability in gut microbiome mediates the efficacy of resistant starch on MASLD. Cell Metab. 2025 Nov 20:S1550-4131(25)00477-2. doi: 10.1016/j.cmet.2025.10.017. Epub ahead of print. PMID: 41270737.
[2]Ni Y, Qian L, Siliceo SL, Long X, Nychas E, Liu Y, Ismaiah MJ, Leung H, Zhang L, Gao Q, Wu Q, Zhang Y, Jia X, Liu S, Yuan R, Zhou L, Wang X, Li Q, Zhao Y, El-Nezami H, Xu A, Xu G, Li H, Panagiotou G, Jia W. Resistant starch decreases intrahepatic triglycerides in patients with NAFLD via gut microbiome alterations. Cell Metab. 2023 Sep 5;35(9):1530-1547.e8. doi: 10.1016/j.cmet.2023.08.002. PMID: 37673036.