本文转自“梅斯医学”公众号
当你站上体重秤,为上升的数字发愁时,可能不知道,你身体里的脂肪组织正在悄悄发生一场危险的 “质变”。肥胖不仅仅是脂肪细胞变多变大,更糟糕的是,脂肪会变硬、发炎、功能失调——这一过程被称为 “脂肪组织纤维化”。
想象一下,原本柔软有弹性的脂肪,逐渐被坚硬的瘢痕组织取代,就像新鲜海绵变成了干硬的海绵砖。这不仅让你减肥更加困难,更是引发胰岛素抵抗、2 型糖尿病、心血管疾病等一系列代谢问题的重要推手。
据统计,全球超过 6.5 亿成年人患有肥胖,中国成人超重及肥胖率已超过 50%,而脂肪纤维化,正成为连接肥胖与代谢综合征的 “隐形桥梁”。如今,发表于 2025 年Protein & Cell杂志的一项研究,终于锁定了这个过程中的关键分子靶点——FBLN7,为肥胖相关疾病的治疗带来了新希望。
脂肪组织并非一堆被动的能量仓库,而是一个充满动态细胞的复杂器官。其中,脂肪生成干细胞与前体细胞(ASPCs)扮演着双重角色:它们既能分化为新的脂肪细胞,帮助健康储脂;也可能 “黑化” 为细胞外基质(ECM)的过度生产者,导致纤维化。
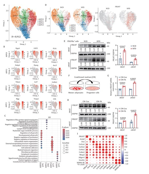
这项研究首次利用单细胞 RNA 测序技术,在 ASPCs 群体中鉴定出一个此前未被发现的特殊亚群(ASPC2),这个亚群高度富集 ECM 功能相关基因,堪称脂肪组织里的 “纤维化工兵队”,专门负责生产让脂肪变硬的 ECM 蛋白,而在这支 “工兵队” 中,一个名为 Fibulin-7(FBLN7)的基因表达显著上调。
FBLN7 是一种分泌型糖蛋白,在肥胖小鼠的 PDGFRα⁺ ASPCs 中表达量大幅升高;人体数据同样印证了这一发现:肥胖人群内脏脂肪中的 FBLN7 水平明显增加,且与血糖、血脂、体重指数(BMI)等临床代谢指标呈正相关,更关键的是,FBLN7 的升高并非肥胖的 “后遗症”,而是在高脂饮食喂养 6 周后就开始显著上调,是脂肪纤维化的 “早期驱动者”。
更值得关注的是,研究还发现了人类 FBLN7 的一个错义变异(V99E),由于 FBLN7 的第 99 位氨基酸在人、鼠等物种中高度保守,携带这个变异的人胰岛素敏感性显著提升,血糖水平更低,进一步证实了 FBLN7 对代谢的关键调控作用。
为了验证 FBLN7 是否是脂肪纤维化的 “开关”,研究人员开展了关键的功能性实验。他们培育了 ASPCs 特异性敲除 FBLN7 的小鼠,当这些小鼠被喂食高热量饮食后,与正常肥胖小鼠相比,出现了惊人的变化:脂肪组织纤维化程度明显减轻,炎症反应大幅降低,全身代谢健康显著改善。
这些小鼠的内脏脂肪展现出健康的增生性扩张(即脂肪细胞数量增多而非体积异常增大),血清中有益代谢的脂联素水平升高,肝脏脂肪沉积明显减少,有效避免了脂肪肝的发生,即使面对热量过剩的压力,脂肪组织仍能保持相对柔软和功能正常,这直接证明阻断 FBLN7 就能有效防止脂肪 “变硬”。
反之,若在脂肪组织中局部过表达 FBLN7,小鼠则会出现纤维化加剧、胰岛素抵抗、血脂紊乱等问题,进一步印证了 FBLN7 的促纤维化作用。

单细胞RNA测序揭示,肥胖小鼠脂肪组织中PDGFRα+脂肪干细胞前体细胞(ASPCs)内的FBLN7表达上调
FBLN7 究竟是如何引发纤维化的?研究人员揭开了其分子机制:FBLN7 就像一个 “信号放大器”,通过自身的 EGF 样钙结合结构域紧紧 “抓住” 血栓反应蛋白-1(TSP1),这种结合能减少 TSP1 的泛素化降解,显著增强其蛋白稳定性;稳定的 TSP1 进而 “唤醒” 原本处于休眠状态的转化生长因子-β(TGF-β),使其变为活性形式;活性 TGF-β 会激活下游的 TGFBR1/Smad 信号通路,最终像 “指令” 一样驱动胶原等 ECM 成分疯狂沉积,让脂肪组织失去弹性、逐渐变硬。
更有趣的是,这一过程还存在正反馈循环:激活的 Smad3 会进入细胞核,进一步上调 TSP1 的转录,持续放大纤维化信号。
理论机制的阐明为治疗干预提供了可能,研究团队开发的抗 FBLN7 中和抗体,展现出极高的特异性——它只针对 FBLN7,不影响其他 fibulin 家族蛋白的正常功能。
在高脂饮食喂养的小鼠中,这种抗体不仅显著减少了脂肪组织的胶原沉积和炎症浸润,还改善了小鼠的葡萄糖耐受和胰岛素敏感性,降低了血脂水平,减轻了肝脏脂肪变性,为临床转化提供了坚实的实验基础。
脂肪纤维化之所以危险,是因为它会形成一系列恶性循环:纤维化限制了脂肪组织的健康扩张,导致脂肪异位沉积在肝脏、肌肉等非脂肪组织;同时,纤维化的脂肪组织会释放更多炎症因子,干扰胰岛素信号传导,加剧胰岛素抵抗;而炎症和缺氧又会进一步促进纤维化,让脂肪组织彻底失去正常功能。
更重要的是,纤维化的脂肪组织就像被 “硬化” 的仓库,既无法容纳新的脂肪细胞,也难以动员储存的脂肪供能,这也是很多人陷入 “减肥平台期”、减脂困难的重要原因。
这项研究为肥胖及相关代谢疾病的治疗开辟了全新思路:传统干预多聚焦于减少脂肪数量(减肥)或改善脂肪功能(运动、药物),而新兴策略则是直接靶向脂肪纤维化过程,恢复脂肪组织的弹性与功能。
后疫情时代,肥胖及相关代谢疾病已成为全球公共卫生的重大挑战,而 FBLN7 这一关键靶点的发现,让我们离 “精准干预代谢疾病” 的目标更近了一步。或许不久的将来,医生不仅能帮你减轻体重,还能通过靶向药物改善你脂肪组织的 “质地”,让减肥更轻松,健康更持久。
参考资料:
[1]Hairong Yu, Fan Yang, Dandan Yan, et al. Fibulin-7 in progenitor cells promotes adipose tissue fibrosis and disrupts metabolic homeostasis in obesity. Protein & Cell,2025. DOI:10.1093/procel/pwaf084.
