本文转自“梅斯医学”公众号
19世纪末,一位荷兰医生发现,给鸡喂食精白米,它们会患上类似瘫痪的疾病;但只要把米糠重新加回饲料,鸡就奇迹般地康复了。随后,这种“拯救因子”被分离出来,也就是维生素B1。
在接下来的几十年里,众多学者穿梭于实验室,相继发现了13种人体必需的维生素,彻底改变了营养学和生物学的面貌。
那时的维生素研究,是与严谨的生物化学紧密相连的。然而,随着20世纪50年代后维生素的工业化生产和广泛可得,它们变得如此普遍,以至于人们开始将其视为一种大众化的保健品,而非针对特定疾病的“解药”。
一个根本性的问题被搁置了:除了那些经典的维生素缺乏症(如坏血病、脚气病),还有哪些我们未曾发现的、由特定基因缺陷导致的疾病,其实也潜在地对某种维生素有强烈的依赖性?
来自加州大学旧金山分校等机构的研究团队决定重新拾起“维生素猎人”的精神,但这次,他们运用了前沿的基因编辑技术CRISPR。

DOI:10.1016/j.cell.2026.01.022
一场逆向思维的筛选
研究的思路非常巧妙。通常,我们研究一个疾病,是先找到致病基因,再想方设法去寻找能治疗它的药物。这是一种从疾病到疗法的“正向”思路。而这里,研究者们反其道而行之:他们从“疗法”(也就是维生素B2和B3)出发,去寻找哪些基因的缺失,会让细胞变得离不开它。
他们在人类白血病细胞系K562中,用CRISPR技术逐一敲除了近2万个基因,打造了一个包含所有基因敲除细胞的“细胞池”。然后,他们将这个庞大的细胞池分别放在不同浓度的维生素B2或B3的培养基中培养。
此时,如果一个基因的敲除,让细胞在低维生素环境下“举步维艰”、生长缓慢,但一旦提高维生素浓度,细胞又“生龙活虎”起来,那么这个基因所对应的疾病,就很可能是一种对维生素有治疗响应的疾病。
这正是他们所做的。通过分析哪些基因敲除的细胞在维生素缺乏时“掉队”,而在维生素充足时被“救回”,研究者们筛选出了一长串候选基因名单。

CRISPR筛选出数十种可通过维生素B2和B3治疗的单基因疾病(包括NAXD缺乏症)
比如,在维生素B2的筛选中,排名靠前的就有SLC52A2和FLAD1。前者是维生素B2的转运蛋白,它的突变已被证明会导致Brown-Vialetto-Van Laere综合征这种罕见的遗传性神经系统疾病,而该病恰好可以通过高剂量的维生素B2来治疗。后者负责将维生素B2转化为其活性形式FAD。
更有趣的发现是GPX4。这个基因编码一种能清除脂质过氧化物、防止细胞“铁死亡”的关键酶。
研究发现,如果细胞失去了GPX4,它们对维生素B2的缺乏就变得异常敏感。
在随后的动物实验中,研究者用携带神经特异性GPX4缺陷的小鼠进行了验证:当喂食缺乏维生素B2的饲料时,这些小鼠的运动功能衰退得更快。
这也意味着,维生素B2的水平,直接影响了细胞对抗铁死亡的能力。
致命的代谢错误
既然维生素B2的筛选“战绩斐然”, 研究者们信心大增。他们又展开了对维生素B3的筛选。其中,NAXD引起了他们的注意。
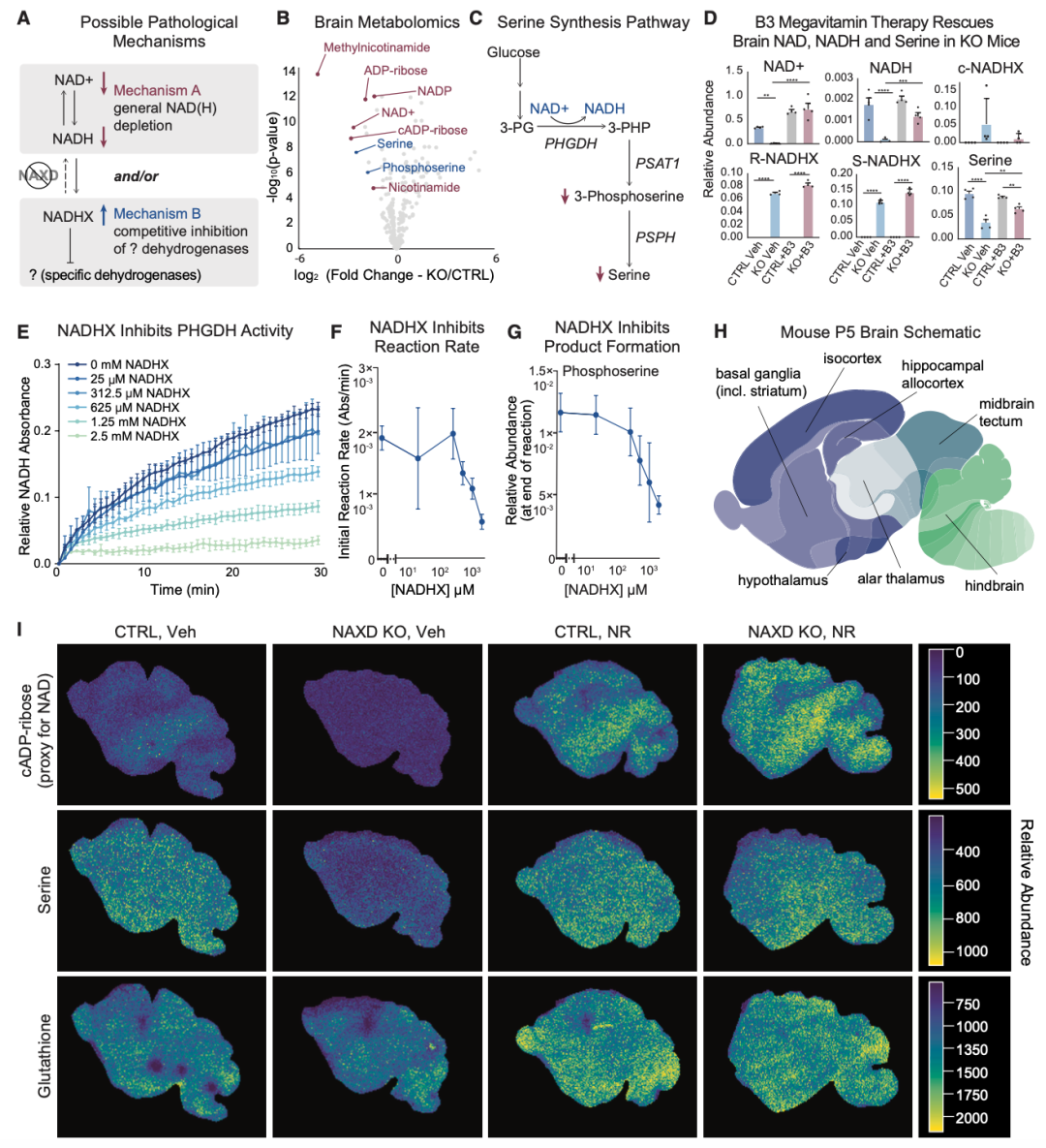
NAXD是一种“修复酶”。在我们的细胞中,一种至关重要的辅酶——还原型烟酰胺腺嘌呤二核苷酸(NADH)偶尔会意外水合,生成有毒的代谢产物NADHX。而NAXD的职责,就是一位细心的修复师,将NADHX变回正常的NADH。
近几年的医学文献中,陆续报道了几十例因NAXD基因突变而患病的儿童。这些患儿通常出生时看似正常,但很快就会出现严重的脑萎缩、发育迟缓,并在出生后几个月或几年内夭折。这是一种毁灭性的神经发育疾病。
重现疾病,然后逆转它
为了深入研究NAXD缺乏症,研究者又创建了一个基因敲除小鼠模型。这些小鼠在刚出生时(P0)与正常同伴并无二致,但到了出生后第5天(P5),它们就呈现出明显的生长迟滞,并很快死亡。它们的皮肤变得“鳞片化”,大脑中出现了神经炎症和细胞死亡——这一切都与人类患者的症状惊人地一致。
在生化层面,他们利用质谱技术对这些小鼠的组织进行了精细分析。结果正如所料:在敲除小鼠的脑、皮肤、肝脏、肾脏等几乎所有器官中,都检测到了NADHX及其衍生物的巨量积累。而在正常组织中,这些有毒代谢物几乎检测不到。
并且,只有在那些人类患者中表现出明显病理的器官——大脑和皮肤——才出现了氧化型烟酰胺腺嘌呤二核苷酸(NAD)的显著耗竭。NAD是细胞能量代谢和生存的核心分子,它的耗竭无异于细胞层面的“断粮”。
现在,是时候回答最初的问题了:维生素B3,真的能治疗这种致命的遗传病吗?
随后,研究者进行了反向验证:让怀孕的母鼠完全不摄入维生素B3。结果,在缺乏维生素B3的饮食下,出生的近70只幼崽中,竟没有出现任何一只NAXD基因缺陷的小鼠。
也就是说,当母体维生素B3严重缺乏时,患病的小鼠甚至在子宫内就无法存活。
那么,补充维生素B3呢?
研究者们尝试了两种方式。如果在小鼠出生后第2天(P2)才开始通过口服补充烟酰胺核糖(NR,维生素B3的一种形式),小鼠的命运并没有得到改善。但是,当他们把治疗提前到出生当天(P0),并通过腹腔注射给予高剂量(750mg/kg)的NR时,奇迹发生了!
所有未经治疗的敲除小鼠都在7天内死亡。而接受维生素B3治疗的小鼠中,9只里有8只活了下来,寿命延长了超过40倍!它们在生存时间上,在外观、体重、神经病理学(如细胞死亡和神经炎症)等各个方面,都与它们的正常同伴别无二致。

饮食中维生素B3缺乏会加剧疾病,而补充维生素B3可挽救疾病
这个结果清晰地揭示了时间窗口至关重要。对于NAXD缺乏症,治疗的黄金时间就在出生那一刻。任何延误,都可能错失挽救生命的机会。
拨开迷雾
生存被拯救了,但背后的机制是什么?维生素B3是如何做到这一点的?
于是,研究者们对患病小鼠的大脑进行了深入的代谢组学分析。除了预料之中的NAD和相关代谢物下降外,丝氨酸和磷酸丝氨酸这两个代谢物的水平急剧下降引起了他们的注意。丝氨酸是一种重要的氨基酸,不仅是蛋白质的组成成分,还参与了一碳代谢、神经递质合成和抗氧化物质谷胱甘肽的生成。
巧合的是,丝氨酸生物合成的第一步,也是速度限制步骤,恰恰是由一个依赖NAD的酶——PHGDH催化的。进一步的研究发现,那些累积的有毒NADHX,不仅会“困住”维生素B3,还会直接抑制PHGDH的活性。

丝氨酸耗竭源于NAD依赖的丝氨酸合成受损
具体来说,在NAXD缺失时,反应最剧烈的细胞类型并非神经元,而是大脑血管内皮细胞和周细胞。在这些细胞中,与丝氨酸合成、一碳代谢相关的基因被异常激活,同时凋亡信号显著增强。
换言之,大脑的血管网络,可能是NAXD缺乏症中最脆弱的战场。当内皮细胞因代谢紊乱而死亡,血脑屏障被破坏,神经元的生存环境也随之崩塌。而维生素B3的治疗,几乎完全逆转了所有这些分子层面的异常:它清除了有毒代谢物,补充了NAD,恢复了丝氨酸水平,也拯救了脆弱的内皮细胞。

可通过维生素B2和维生素B3治疗的遗传疾病的营养基因组学框架
总的来说,这项研究提供了一套可复制的、系统性的“营养基因组学”蓝图,解释了如何将历史悠久、安全廉价的维生素,与现代最前沿的基因编辑和测序技术相结合。
或许有一天,每个新生儿都能在出生时进行基因测序,然后根据他们的基因图谱,获得一份“定制化”的营养建议。对于那些携带NAXD等严重致病突变的婴儿,他们可以在出生的那一刻就接受精准的维生素干预,从而避免一场本将发生的生命悲剧。
对于NAXD缺乏症本身,这项研究已经提出了明确的行动建议:将其纳入新生儿筛查项目。血液中的丝氨酸水平,或许也可以作为监测治疗效果的有效生物标志物。
参考资料:
[1]Garg A, Blume SY, Huynh H, Barrios AM, Karabulut OO, Zhao Q, et al. Vitamin B2 and B3 nutrigenomics reveals a therapy for NAXD disease[J]. Cell, 2026, 189: 1-15. https://doi.org/10.1016/j.cell.2026.01.022.