本文转自“梅斯医学”公众号
当我们谈论慢性压力对健康的危害时,可能自然而然会想到癌症的发生和转移。以往,科学家们多关注压力瞬间飙升的激素,它们如同身体的“警报器”,能直接改变肿瘤微环境,为癌细胞扩散创造条件。
但有时候,压力源明明已经消失,患者体内的应激激素水平也已恢复正常,为何癌症转移的风险却依然居高不下?难道压力在身体里埋下了某种“定时炸弹”?
近期,来自中山大学附属第六医院的研究团队发表于Gut的一项研究可以说另辟蹊径,从人体的“第二大脑”肠道微生物的角度,揭示了慢性压力会持久地扰乱肠道菌群的平衡,而这种失衡及其产生的特定代谢物,竟能在压力激素退潮后,继续为癌细胞的远程扩散“煽风点火”。

DOI:10.1136/gutjnl-2025-335627
一、研究背景与目的
肿瘤转移是癌症患者最主要的死亡原因。慢性心理压力通过激活神经内分泌系统,释放皮质酮等应激激素,已被证明能直接促进肿瘤血管生成、抑制免疫监视,从而助推转移。然而,这只解释了压力期间的即时效应。
近年来,肠道菌群作为全身健康的“调控器”备受关注。其紊乱与多种癌症的发生、发展及治疗反应密切相关。菌群通过产生大量代谢物进入血液循环,远程影响远端器官。
那么,压力是否会破坏菌群平衡,而失调的菌群及其代谢产物,在压力过后又会不会持续“作祟”,驱动转移?
二、研究方法及结果
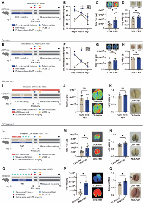
研究人员首先在小鼠中建立慢性束缚应激模型。他们在压力停止、小鼠血液中的应激激素(皮质酮)水平完全恢复正常后,才进行多种癌症(如结肠癌、乳腺癌)的转移模型接种。
结果显示:经历过慢性压力的小鼠,其肺或肝部的转移瘤负荷显著高于从未经历压力的对照组。
也就是说,压力的促转移效应具有“记忆”,能在压力源消失后持续存在。

微生物群是慢性压力促进癌症转移的必要条件
排除了激素的直接作用后,研究者利用先进的鸟枪法宏基因组测序和代谢组学技术,分析了压力后小鼠的肠道菌群和血液代谢物。他们发现了两个关键变化:
菌群层面:有益菌,动物双歧杆菌的丰度急剧下降。
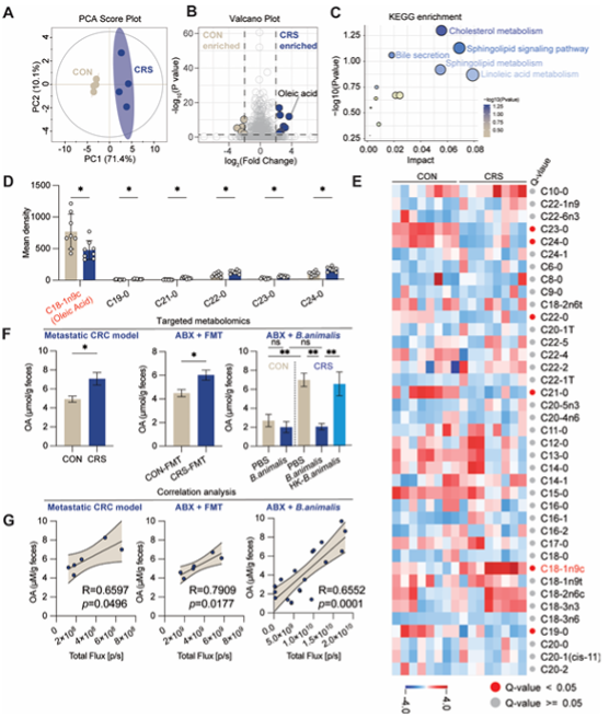
代谢物层面:血液和粪便中一种名为油酸的单不饱和脂肪酸水平异常升高。

长期压力会对微生物群产生影响,导致动物双歧杆菌数量减少
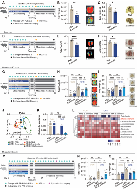
接下来,研究人员进行了因果验证,他们首先给经历压力后的小鼠补充动物双歧杆菌。结果,小鼠体内油酸水平显著降低,肿瘤转移被有效抑制。反之,给正常小鼠直接补充油酸,竟能模拟出慢性压力的效果,显著增加转移灶。
体外实验进一步表明油酸能直接增强癌细胞的迁移和侵袭能力。

动物双歧杆菌抑制应激相关转移
那么经历压力究竟为何会减少动物双歧杆菌丰度?该菌又如何影响油酸?
研究人员通过基因组分析发现,动物双歧杆菌携带一个名为“油酸水合酶”的特殊基因,该酶能有效降解油酸。因此,这种菌丰度减少,油酸自然堆积。

慢性压力导致肠道管腔内油酸富集
进一步研究发现,压力下的高浓度皮质酮并非直接杀菌,而是通过改变肠道上皮细胞的嘌呤代谢,导致鸟嘌呤这种核苷消耗增加。而鸟嘌呤正是动物双歧杆菌生长必需的“营养”。压力激素通过“饿死”有益菌的间接方式,导致了菌群失调。

动物双歧杆菌及BL21-ohyA工程菌可抵消压力诱导的肿瘤转移
在结直肠癌患者队列中,研究者又发现了高度一致的证据:高压力评分的患者,粪便中动物双歧杆菌丰度和油酸水合酶基因表达更少,血液和粪便中油酸水平更高,且发生癌症转移的比例显著增加。这强力证实了该机制在人类疾病中的相关性。
三、总结
这项研究首次将心理压力、肠道上皮代谢、关键益生菌的存亡、特定代谢物的累积以及最终的癌症转移串联成一条完整的逻辑链条。
这项发现具有重要的转化医学意义。它提示我们,管理压力、维护肠道健康可能是抗癌的重要一环。未来,通过补充特定的益生菌(如动物双歧杆菌)、开发靶向油酸降解酶的微生态制剂、或监测血液油酸水平作为风险预警标志,都可能成为预防癌症转移、改善患者预生的有效新策略。
参考资料:
[1]Liu C, Gong J, Luo Z, Lai P, Guo S, Liang D, Chen G, Xing M, Yu J, Xie Y, Liu D, Zeng W, He Z, Lan P. Gut microbe alleviates stress-related cancer metastasis by oleic acid degradation. Gut. 2025 Nov 30:gutjnl-2025-335627. doi: 10.1136/gutjnl-2025-335627. Epub ahead of print. PMID: 41320324.